HOME   LIST
‹–   –›

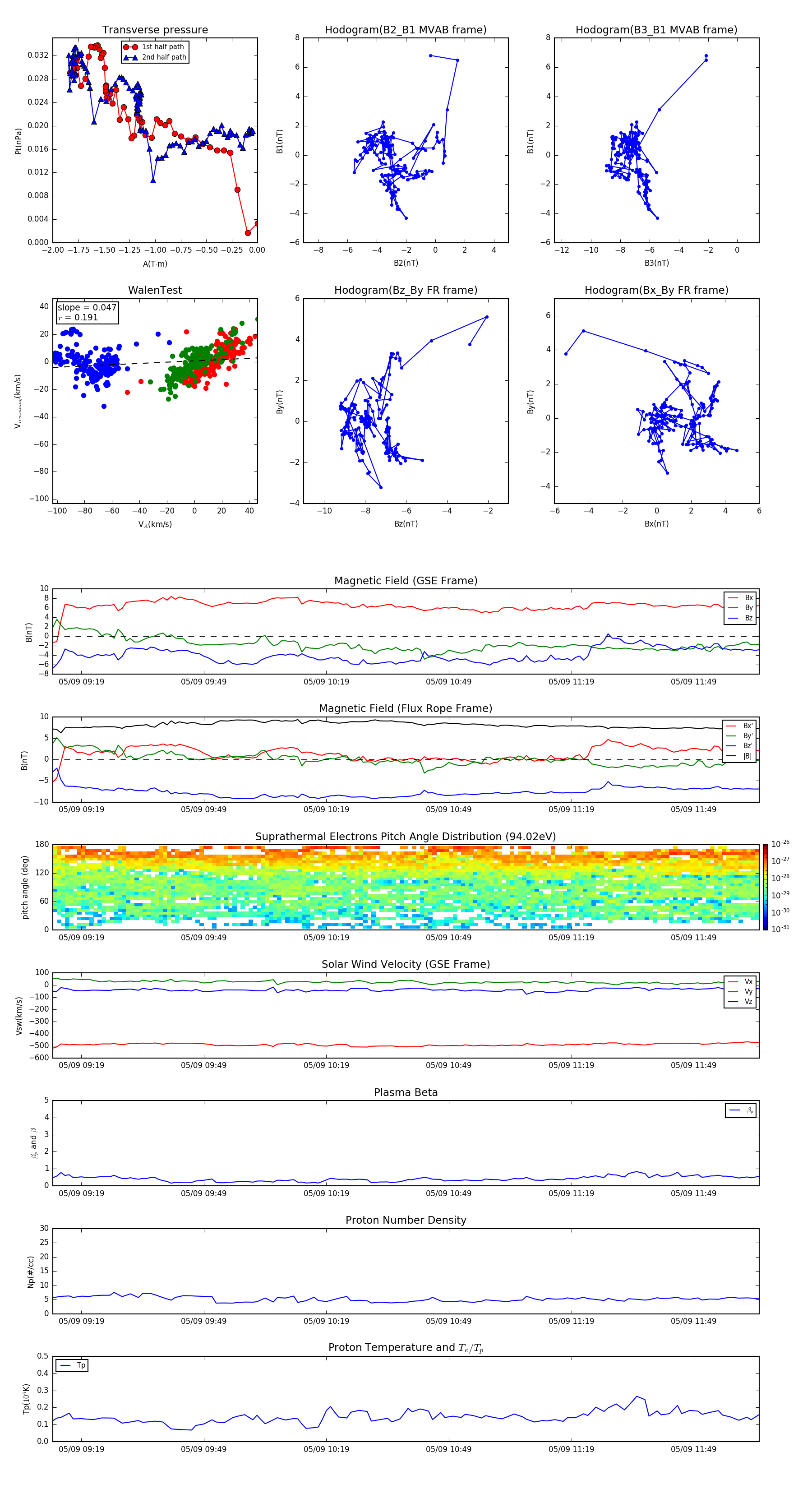
Flux Rope in 2001

Flux Rope Event 2001-05-09 09:12 ~ 2001-05-09 12:05 (174 minutes)


plot