HOME   LIST
‹–   –›

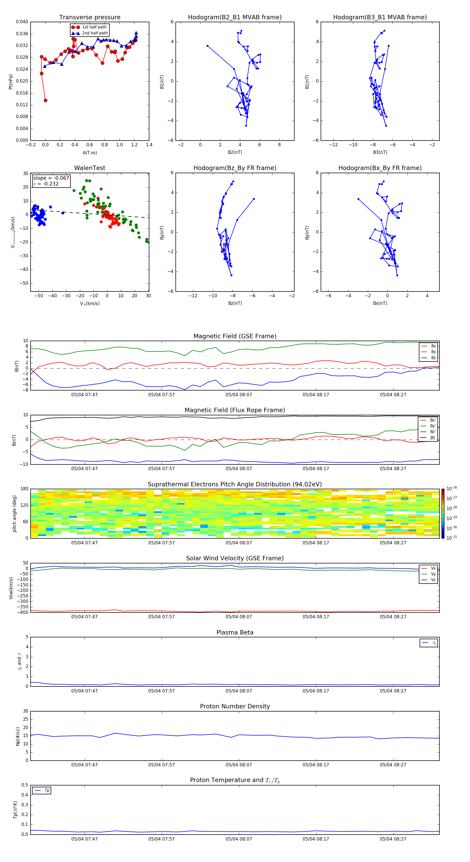
Flux Rope in 2001

Flux Rope Event 2001-05-04 07:40 ~ 2001-05-04 08:33 (54 minutes)


plot