HOME   LIST
‹–   –›

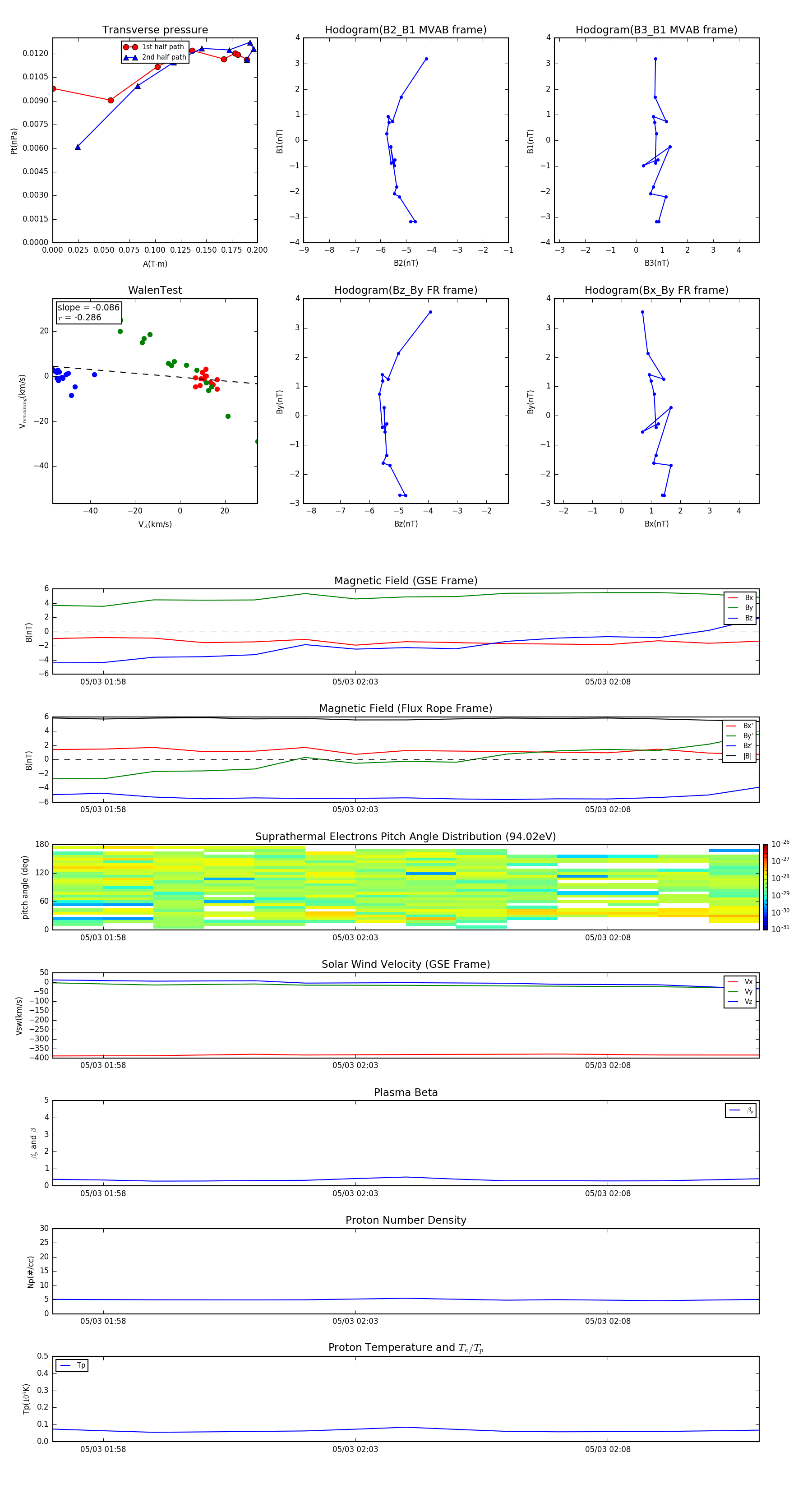
Flux Rope in 2001

Flux Rope Event 2001-05-03 01:57 ~ 2001-05-03 02:11 (15 minutes)


plot