HOME   LIST
‹–   –›

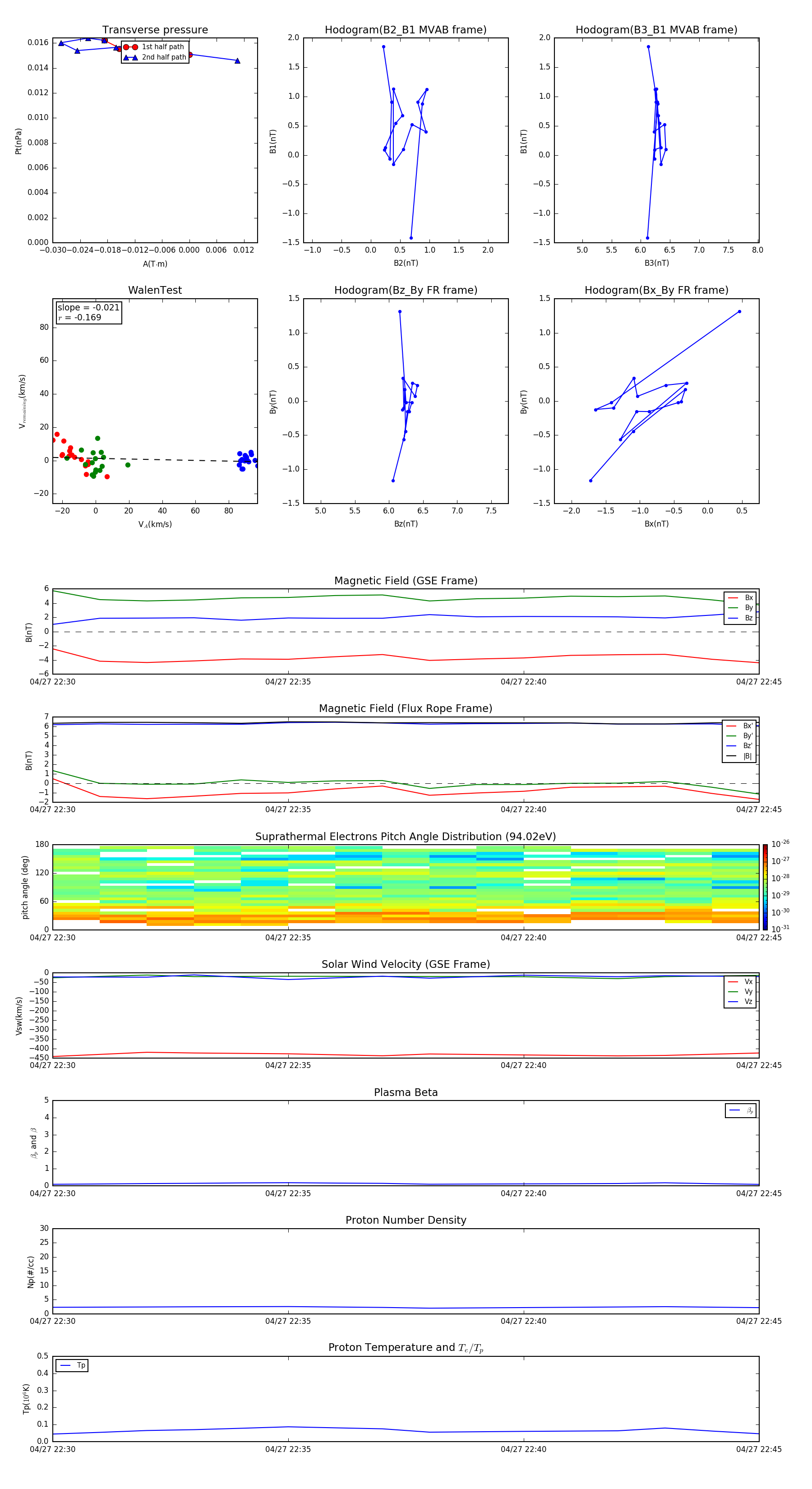
Flux Rope in 2001

Flux Rope Event 2001-04-27 22:30 ~ 2001-04-27 22:45 (16 minutes)


plot