HOME   LIST
‹–   –›

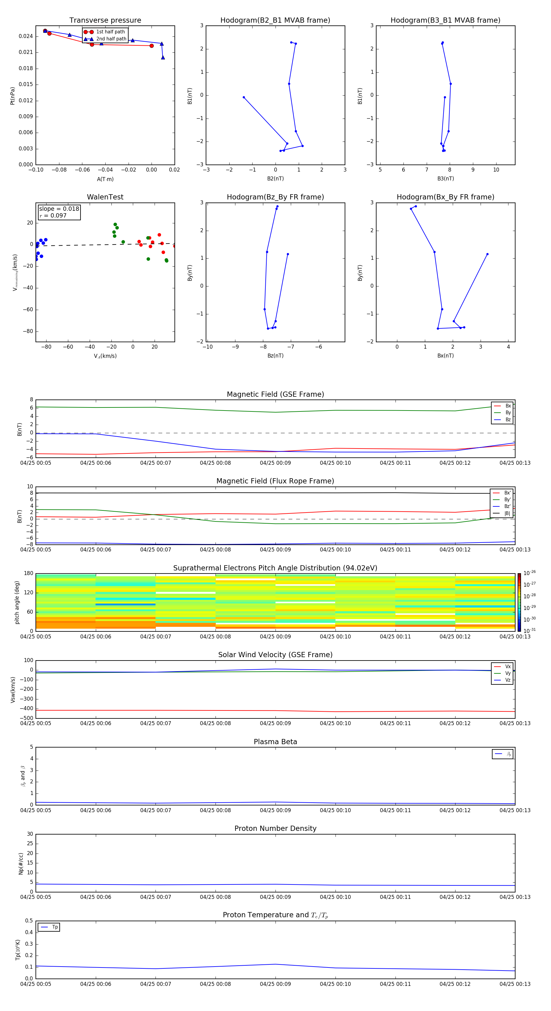
Flux Rope in 2001

Flux Rope Event 2001-04-25 00:05 ~ 2001-04-25 00:13 (9 minutes)


plot