HOME   LIST
‹–   –›

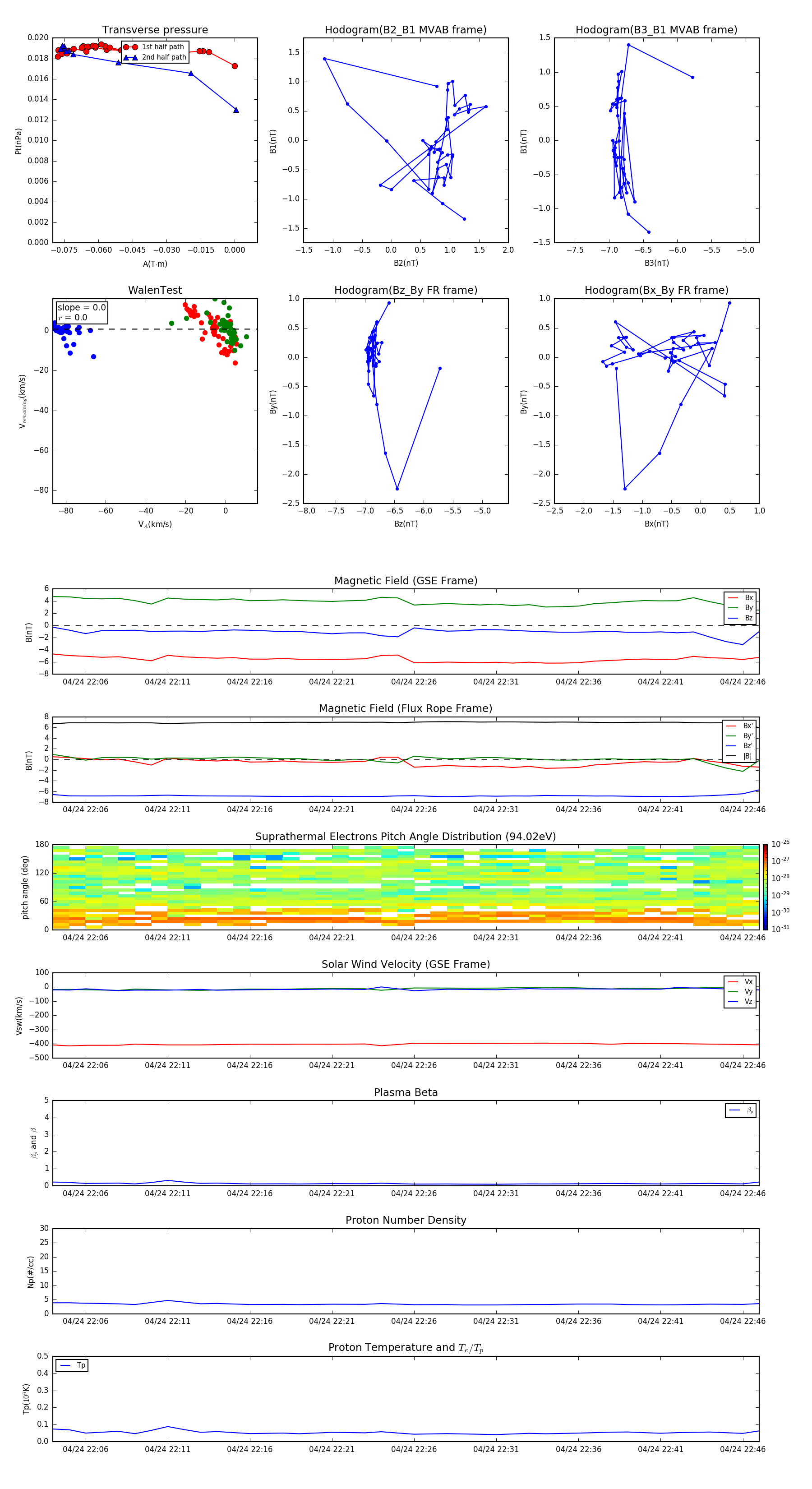
Flux Rope in 2001

Flux Rope Event 2001-04-24 22:04 ~ 2001-04-24 22:47 (44 minutes)


plot