HOME   LIST
‹–   –›

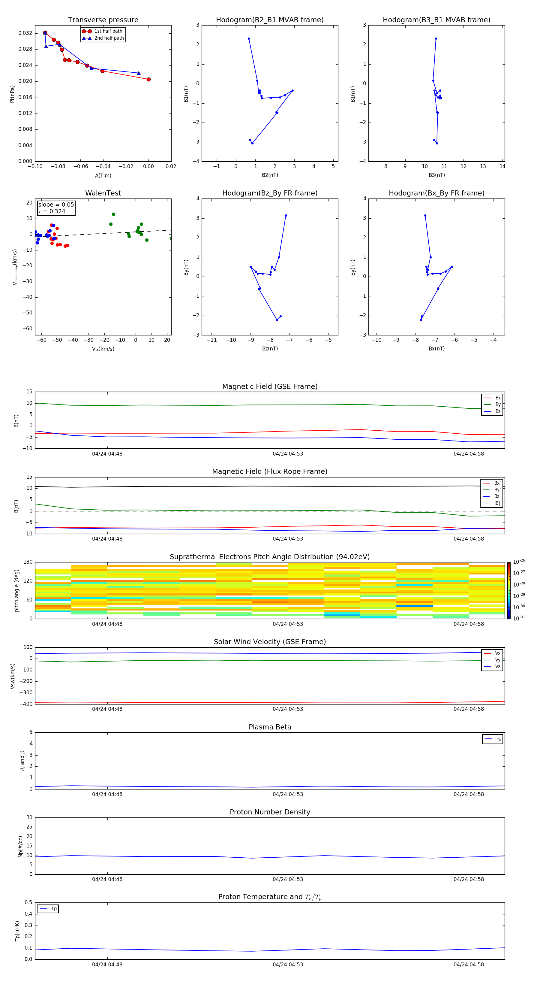
Flux Rope in 2001

Flux Rope Event 2001-04-24 04:46 ~ 2001-04-24 04:59 (14 minutes)


plot