HOME   LIST
‹–   –›

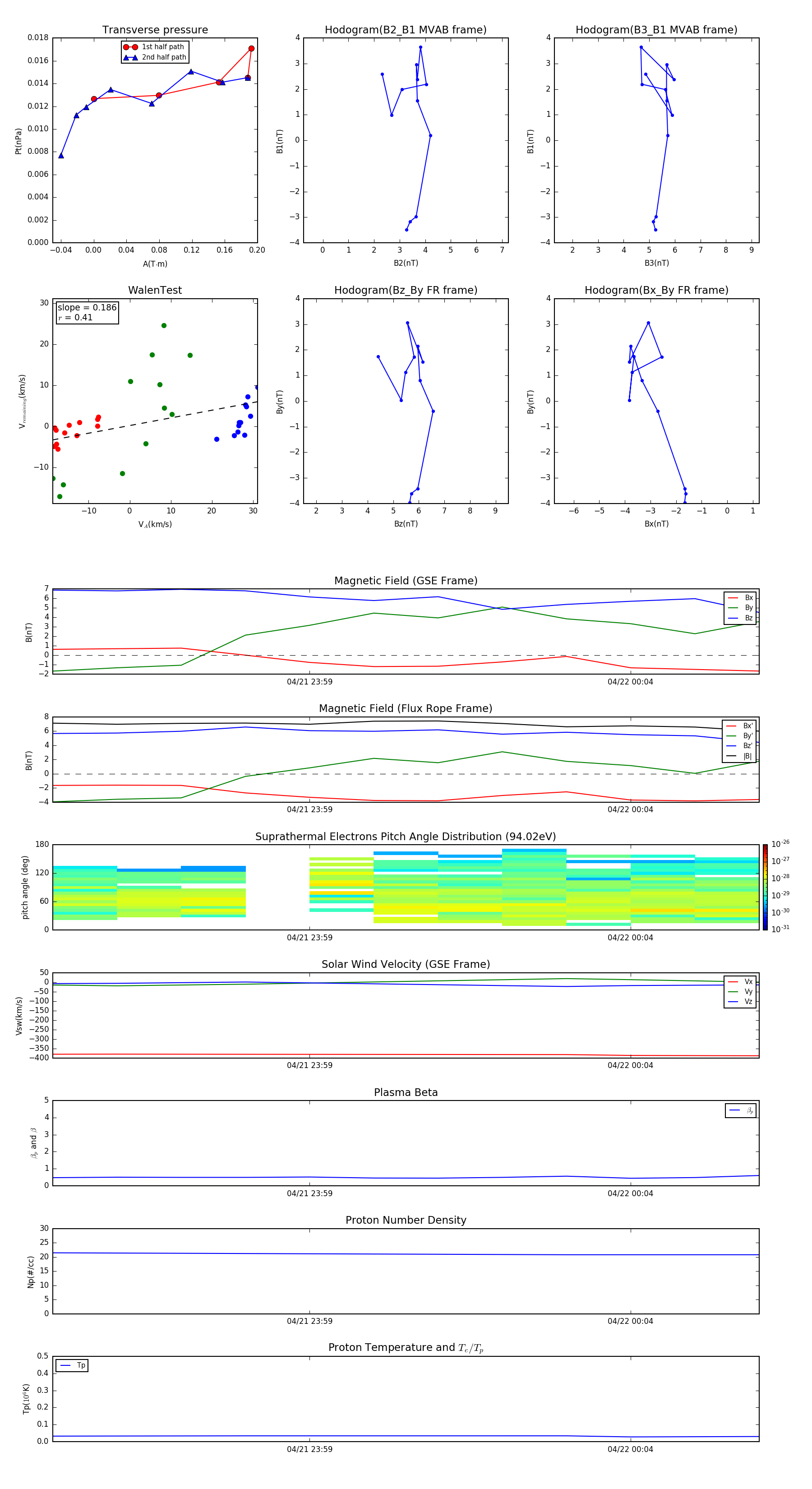
Flux Rope in 2001

Flux Rope Event 2001-04-21 23:55 ~ 2001-04-22 00:06 (12 minutes)


plot