HOME   LIST
‹–   –›

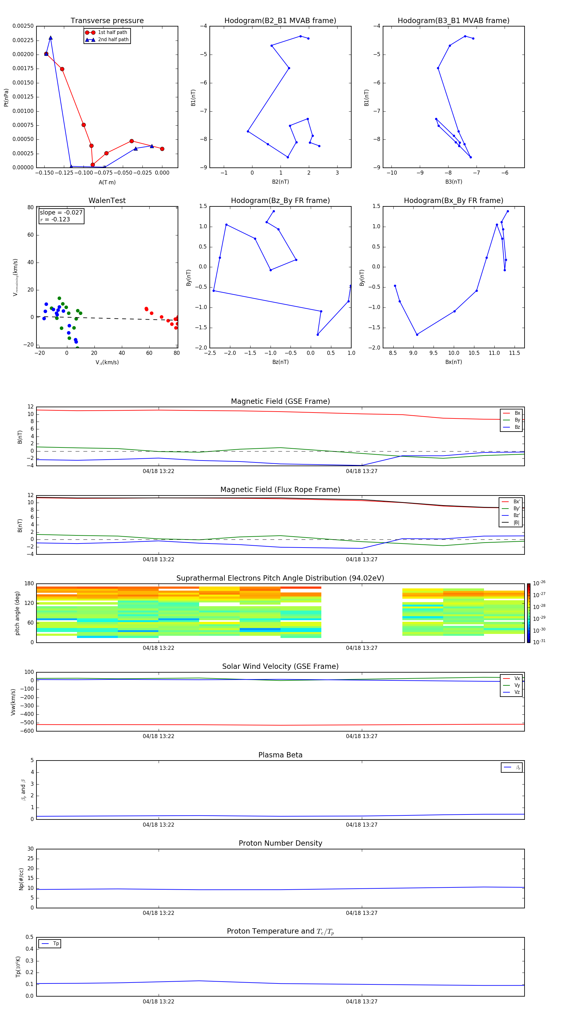
Flux Rope in 2001

Flux Rope Event 2001-04-18 13:19 ~ 2001-04-18 13:31 (13 minutes)


plot