HOME   LIST
‹–   –›

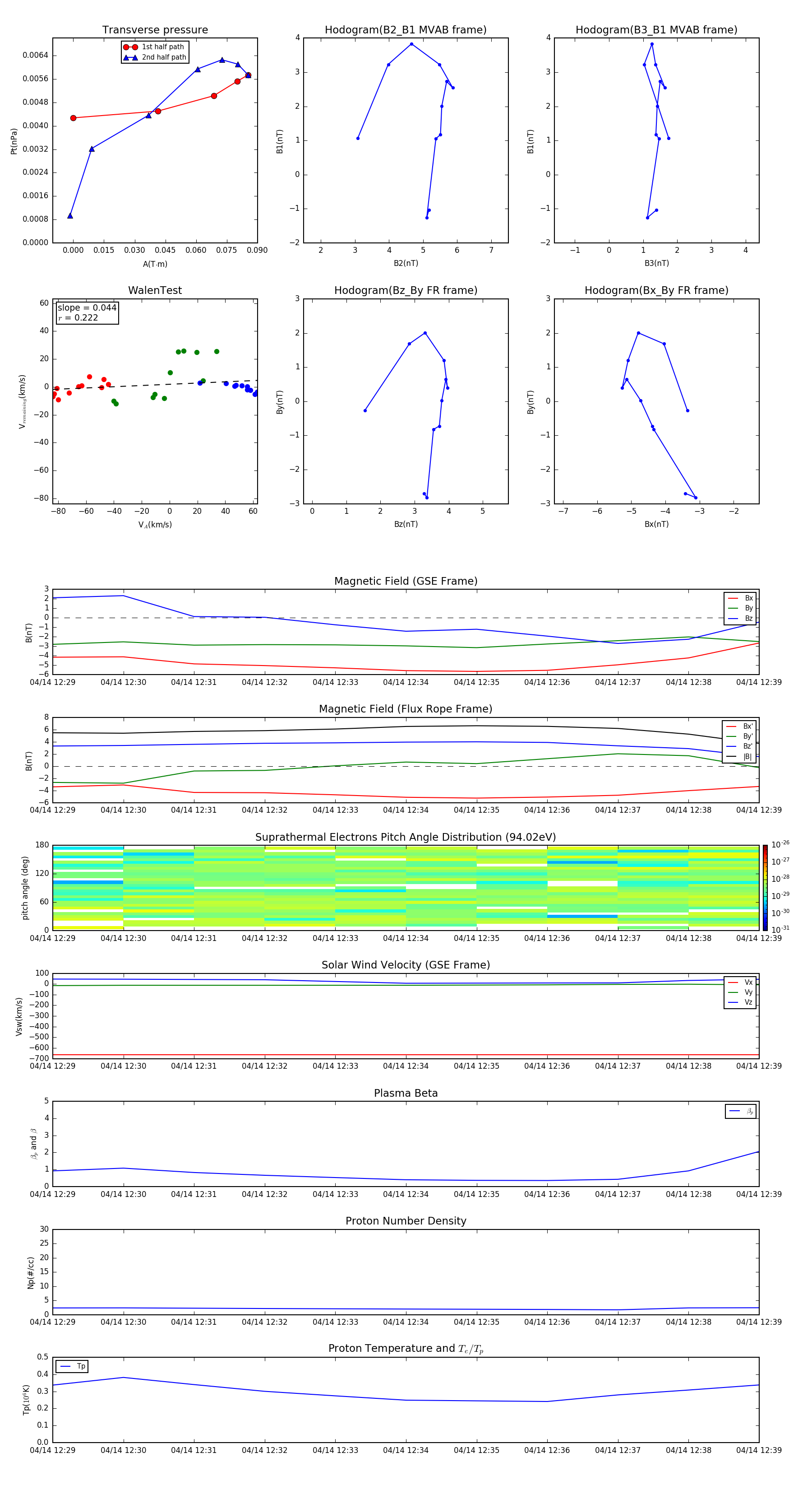
Flux Rope in 2001

Flux Rope Event 2001-04-14 12:29 ~ 2001-04-14 12:39 (11 minutes)


plot