HOME   LIST
‹–   –›

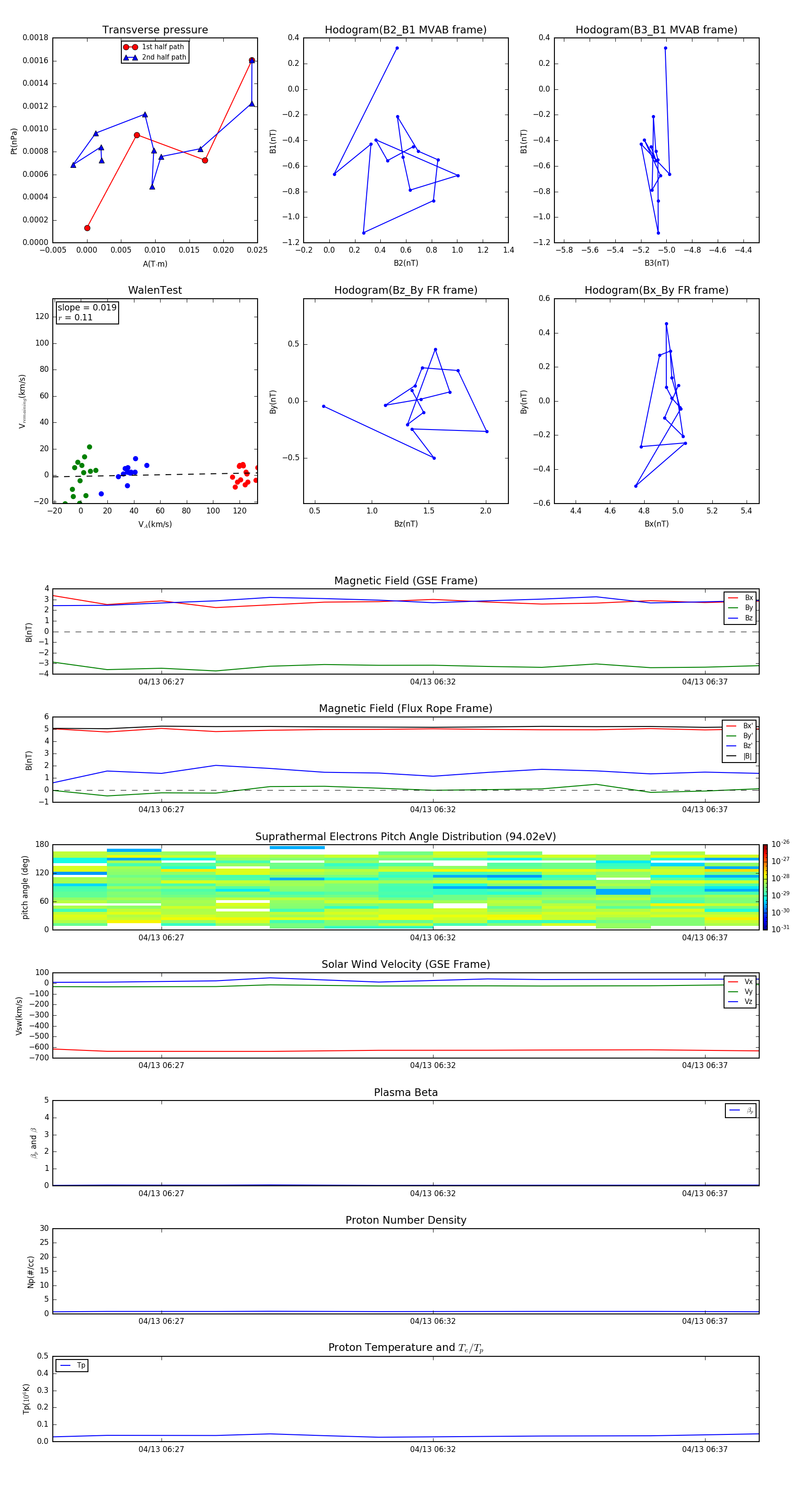
Flux Rope in 2001

Flux Rope Event 2001-04-13 06:25 ~ 2001-04-13 06:38 (14 minutes)


plot