HOME   LIST
‹–   –›

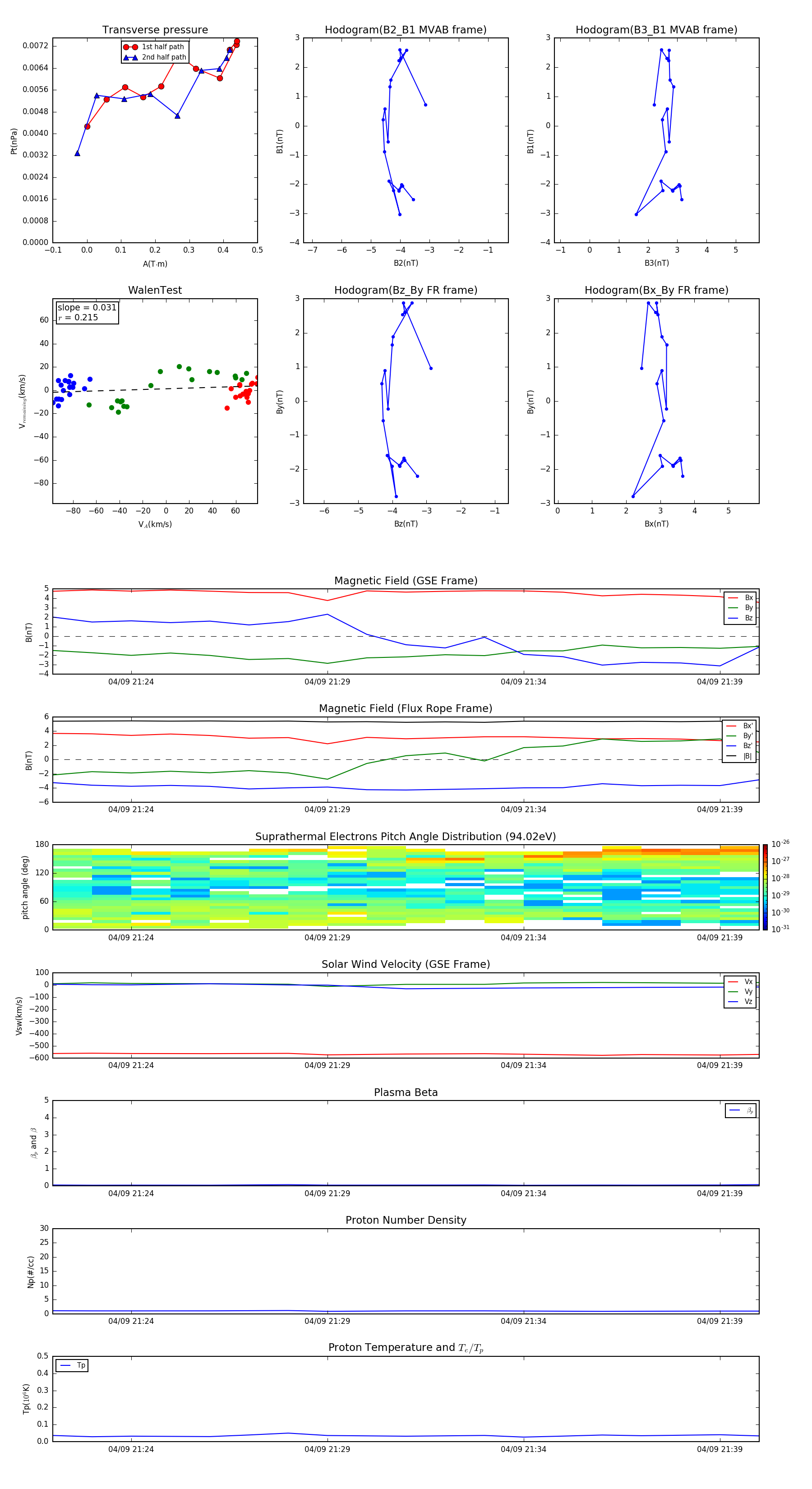
Flux Rope in 2001

Flux Rope Event 2001-04-09 21:22 ~ 2001-04-09 21:40 (19 minutes)


plot