HOME   LIST
‹–   –›

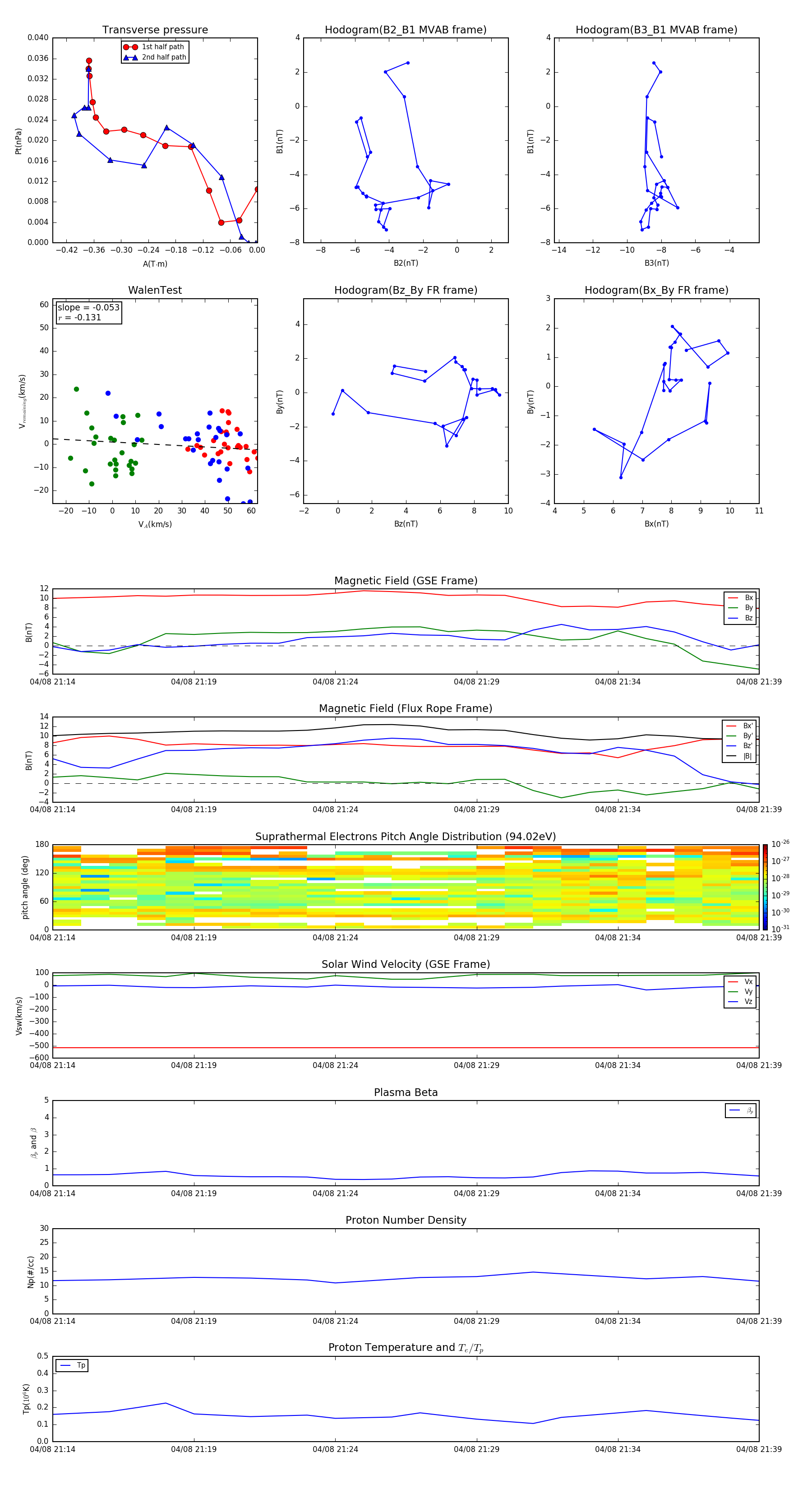
Flux Rope in 2001

Flux Rope Event 2001-04-08 21:14 ~ 2001-04-08 21:39 (26 minutes)


plot