HOME   LIST
‹–   –›

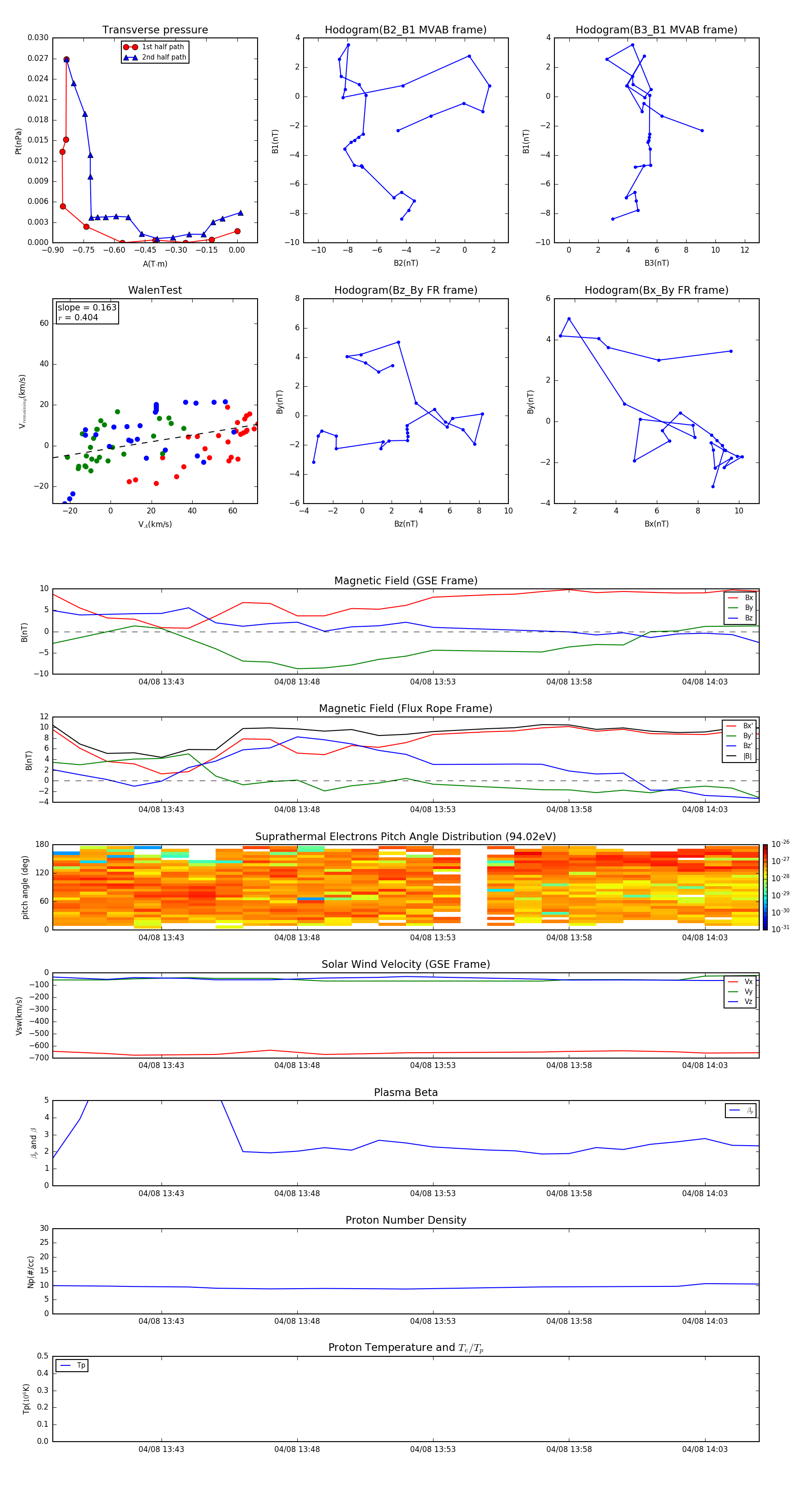
Flux Rope in 2001

Flux Rope Event 2001-04-08 13:39 ~ 2001-04-08 14:05 (27 minutes)


plot