HOME   LIST
‹–   –›

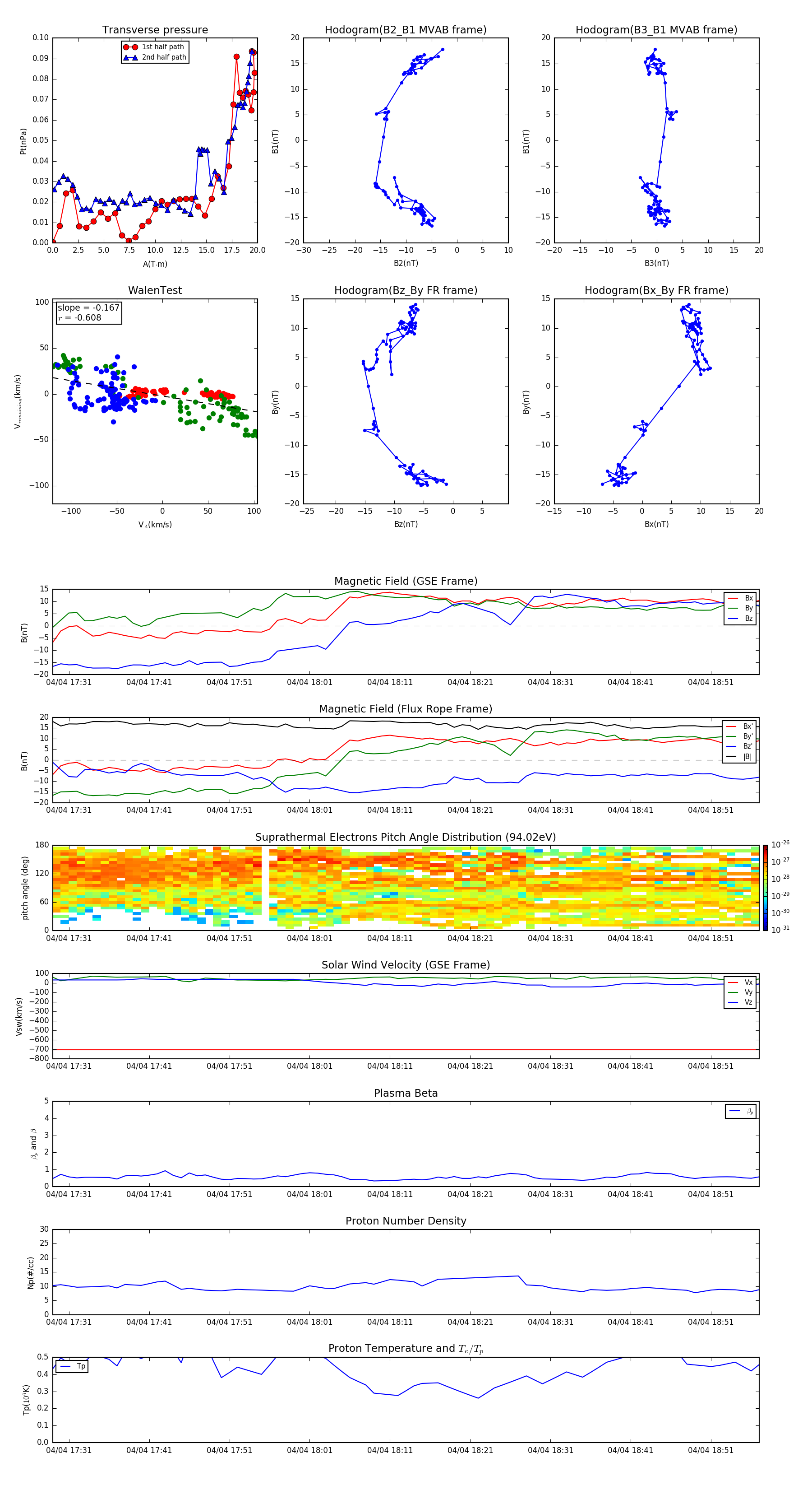
Flux Rope in 2001

Flux Rope Event 2001-04-04 17:29 ~ 2001-04-04 18:57 (89 minutes)


plot