HOME   LIST
‹–   –›

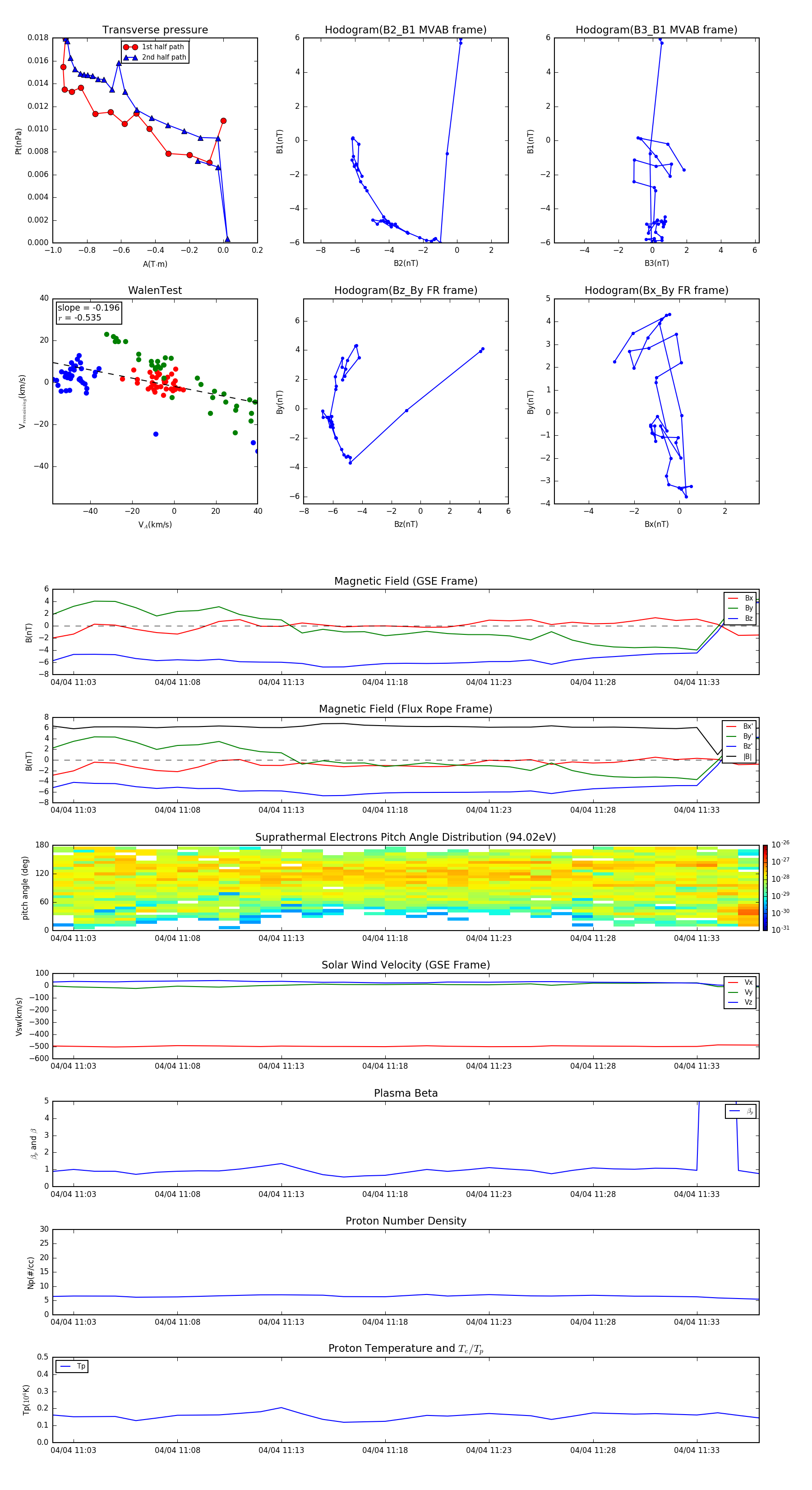
Flux Rope in 2001

Flux Rope Event 2001-04-04 11:02 ~ 2001-04-04 11:36 (35 minutes)


plot