HOME   LIST
‹–   –›

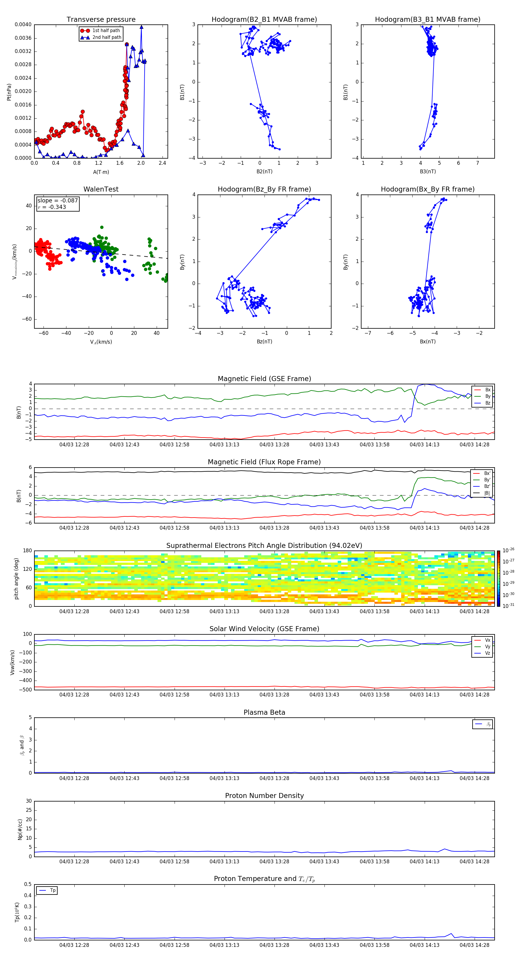
Flux Rope in 2001

Flux Rope Event 2001-04-03 12:16 ~ 2001-04-03 14:34 (139 minutes)


plot