HOME   LIST
‹–   –›

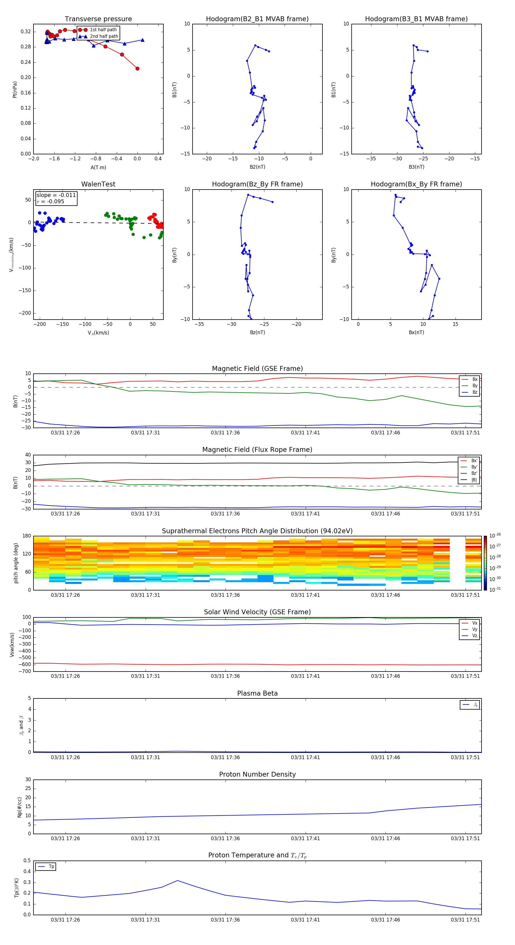
Flux Rope in 2001

Flux Rope Event 2001-03-31 17:24 ~ 2001-03-31 17:52 (29 minutes)


plot