HOME   LIST
‹–   –›

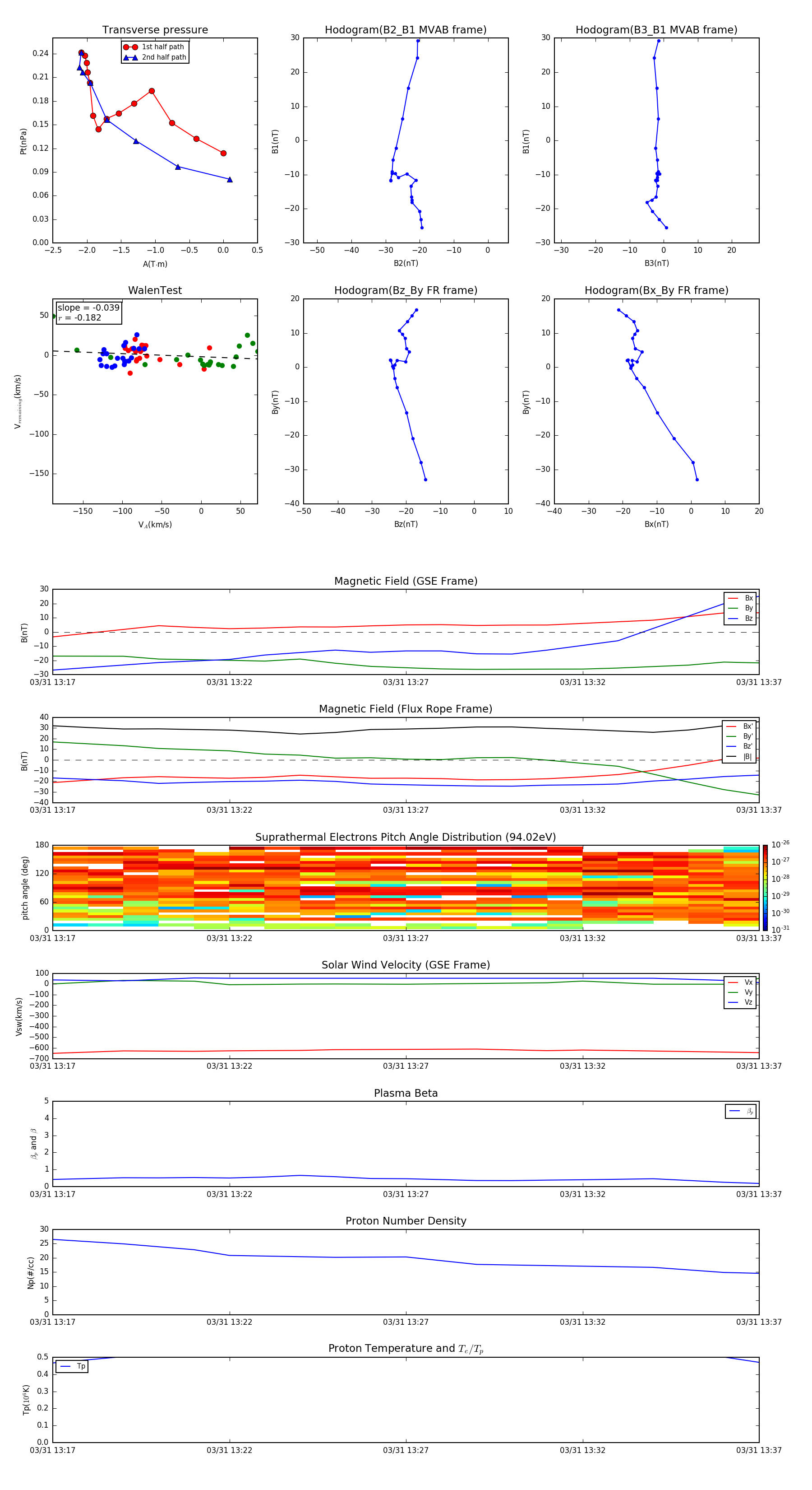
Flux Rope in 2001

Flux Rope Event 2001-03-31 13:17 ~ 2001-03-31 13:37 (21 minutes)


plot