HOME   LIST
‹–   –›

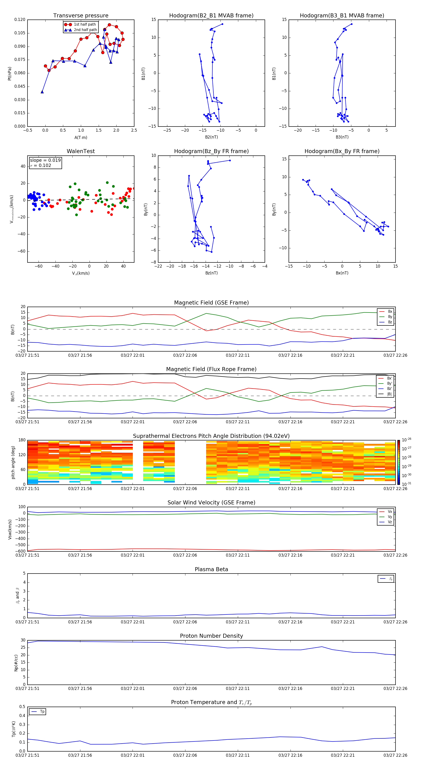
Flux Rope in 2001

Flux Rope Event 2001-03-27 21:51 ~ 2001-03-27 22:26 (36 minutes)


plot