HOME   LIST
‹–   –›

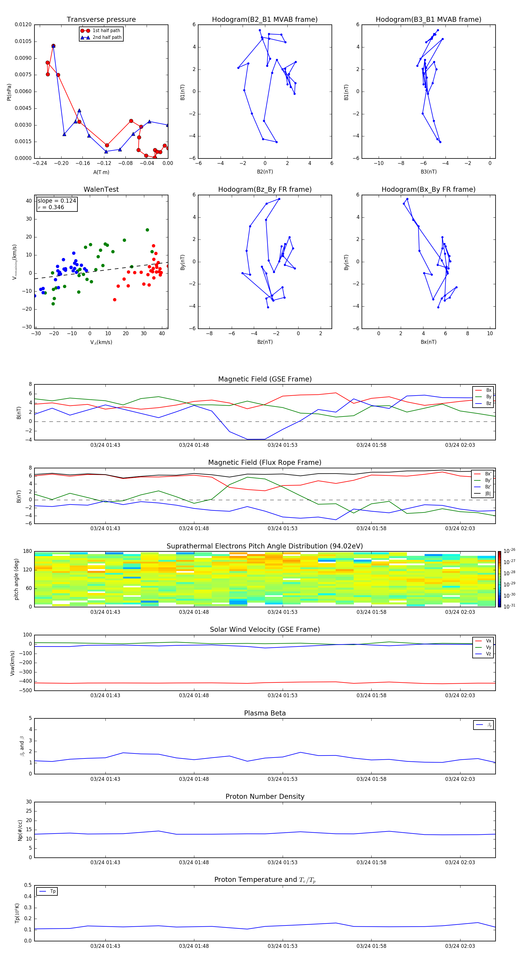
Flux Rope in 2001

Flux Rope Event 2001-03-24 01:39 ~ 2001-03-24 02:05 (27 minutes)


plot