HOME   LIST
‹–   –›

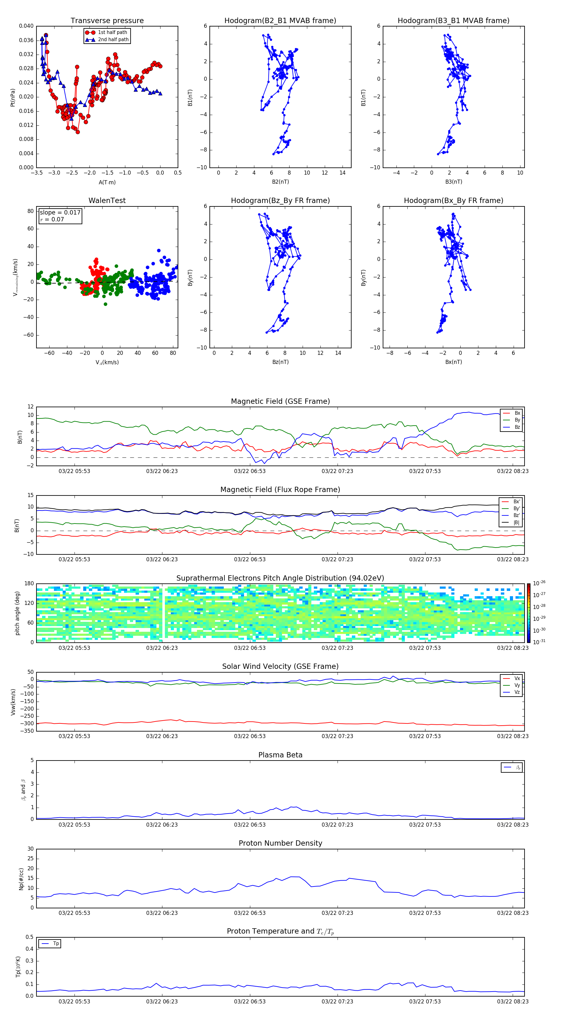
Flux Rope in 2001

Flux Rope Event 2001-03-22 05:40 ~ 2001-03-22 08:27 (168 minutes)


plot