HOME   LIST
‹–   –›

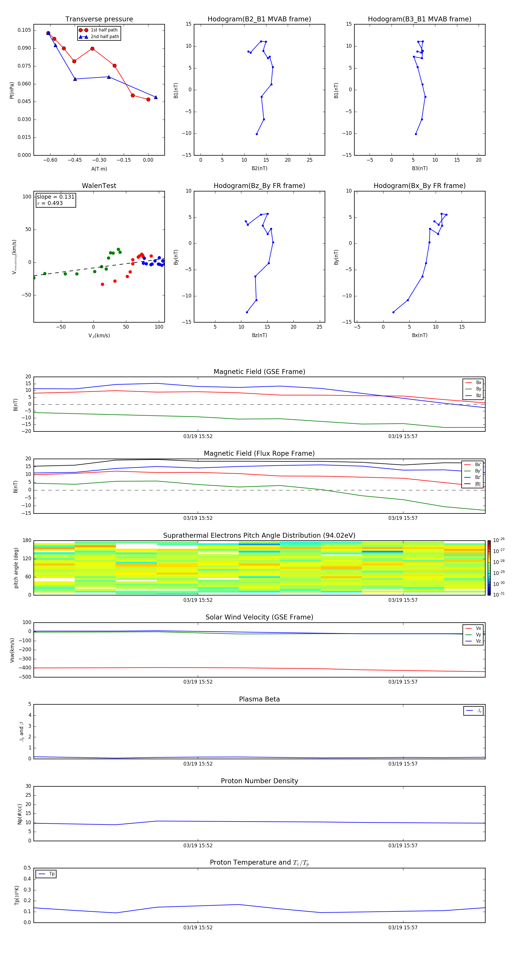
Flux Rope in 2001

Flux Rope Event 2001-03-19 15:48 ~ 2001-03-19 15:59 (12 minutes)


plot