HOME   LIST
‹–   –›

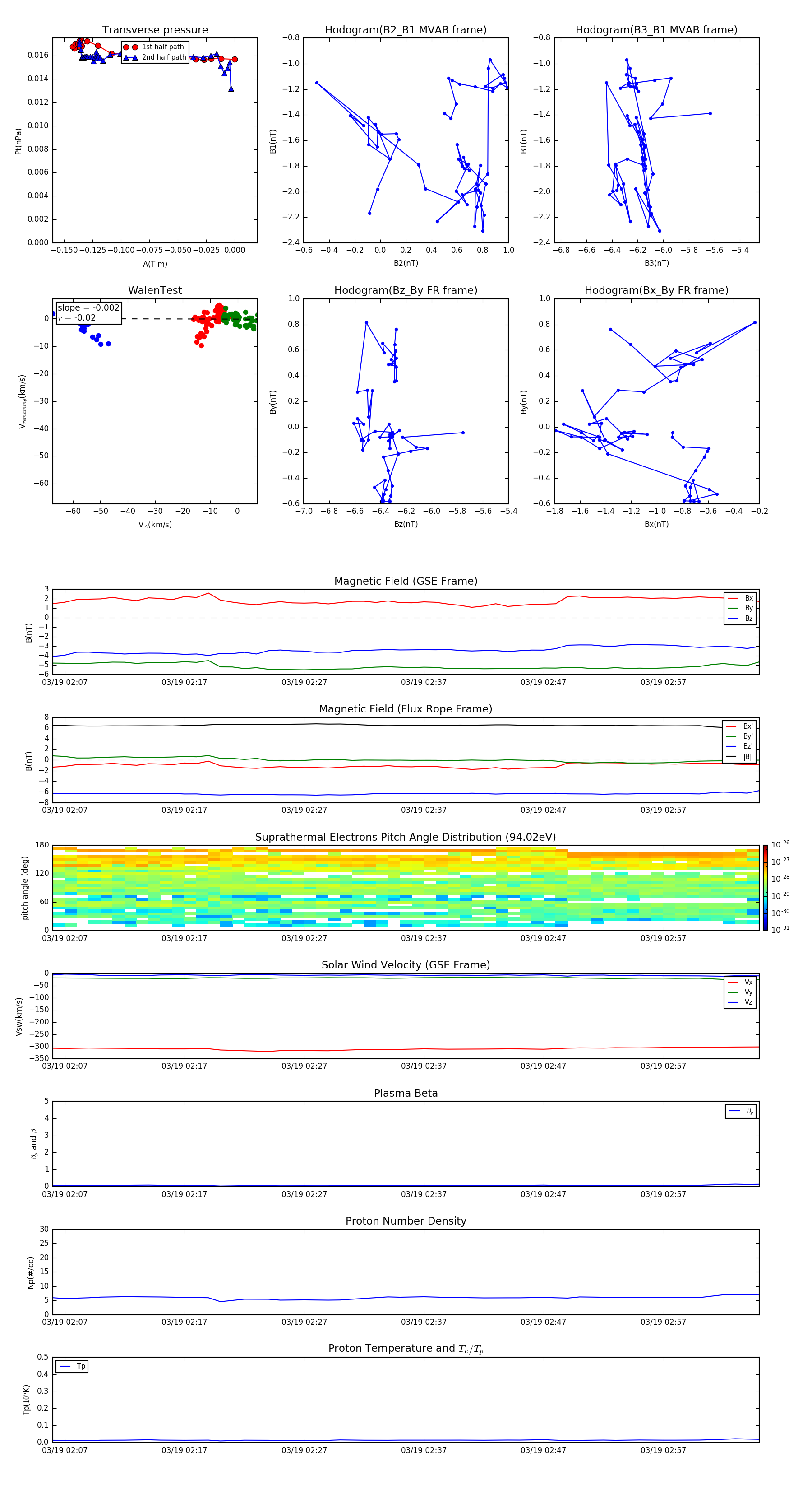
Flux Rope in 2001

Flux Rope Event 2001-03-19 02:06 ~ 2001-03-19 03:05 (60 minutes)


plot