HOME   LIST
‹–   –›

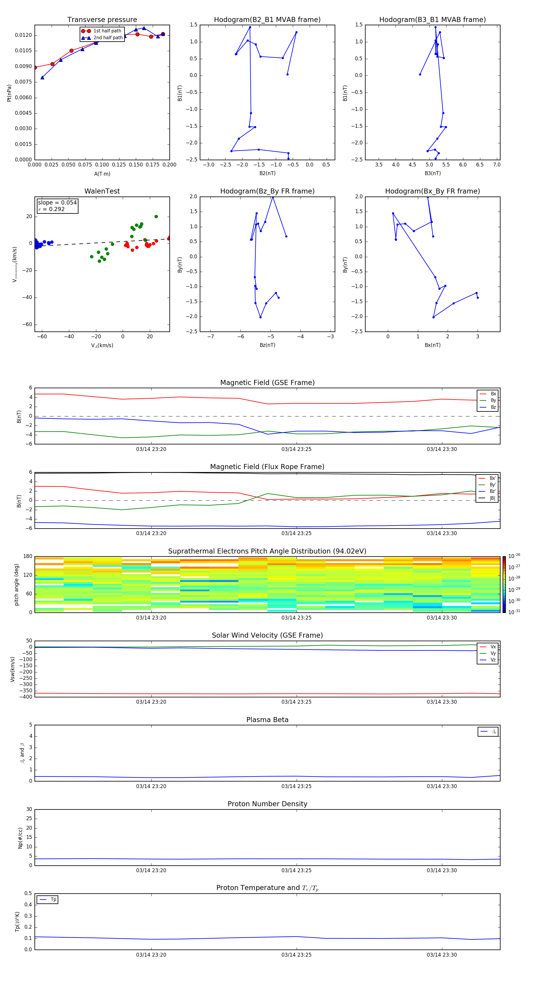
Flux Rope in 2001

Flux Rope Event 2001-03-14 23:16 ~ 2001-03-14 23:32 (17 minutes)


plot