HOME   LIST
‹–   –›

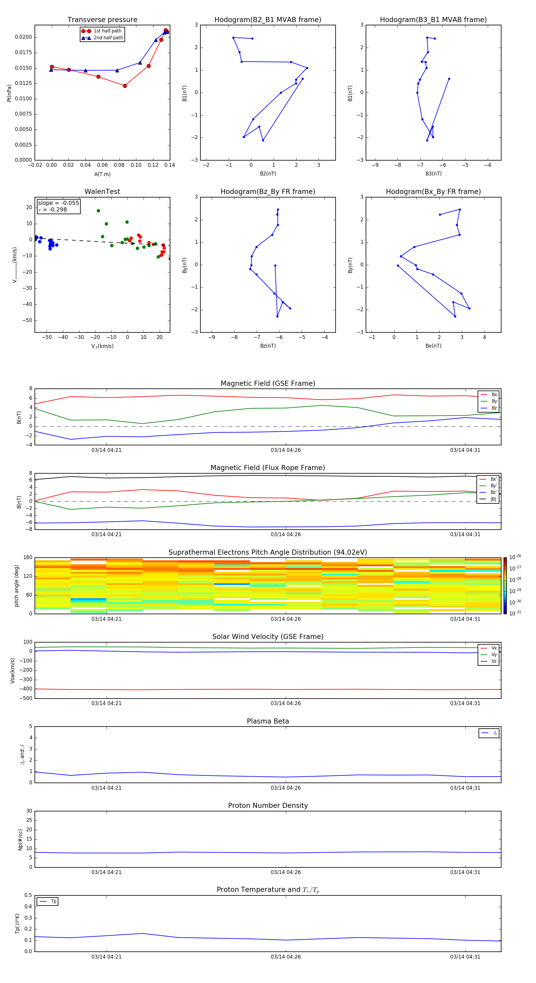
Flux Rope in 2001

Flux Rope Event 2001-03-14 04:19 ~ 2001-03-14 04:32 (14 minutes)


plot