HOME   LIST
‹–   –›

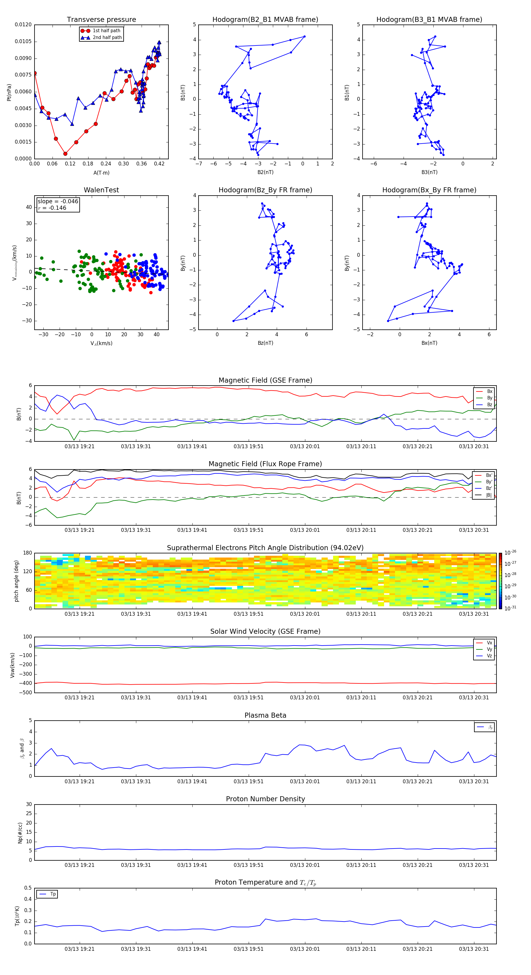
Flux Rope in 2001

Flux Rope Event 2001-03-13 19:13 ~ 2001-03-13 20:35 (83 minutes)


plot