HOME   LIST
‹–   –›

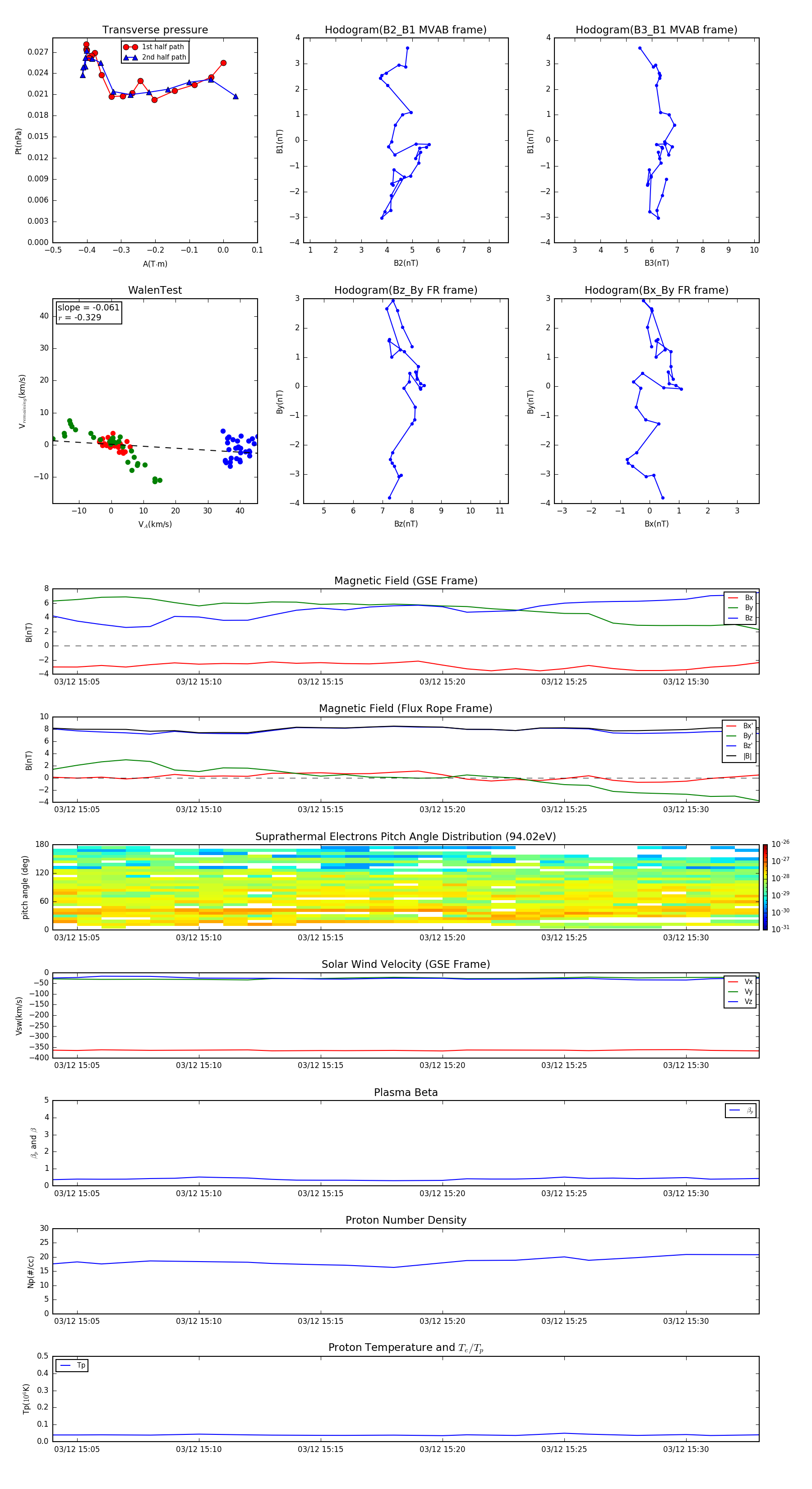
Flux Rope in 2001

Flux Rope Event 2001-03-12 15:04 ~ 2001-03-12 15:33 (30 minutes)


plot