HOME   LIST
‹–   –›

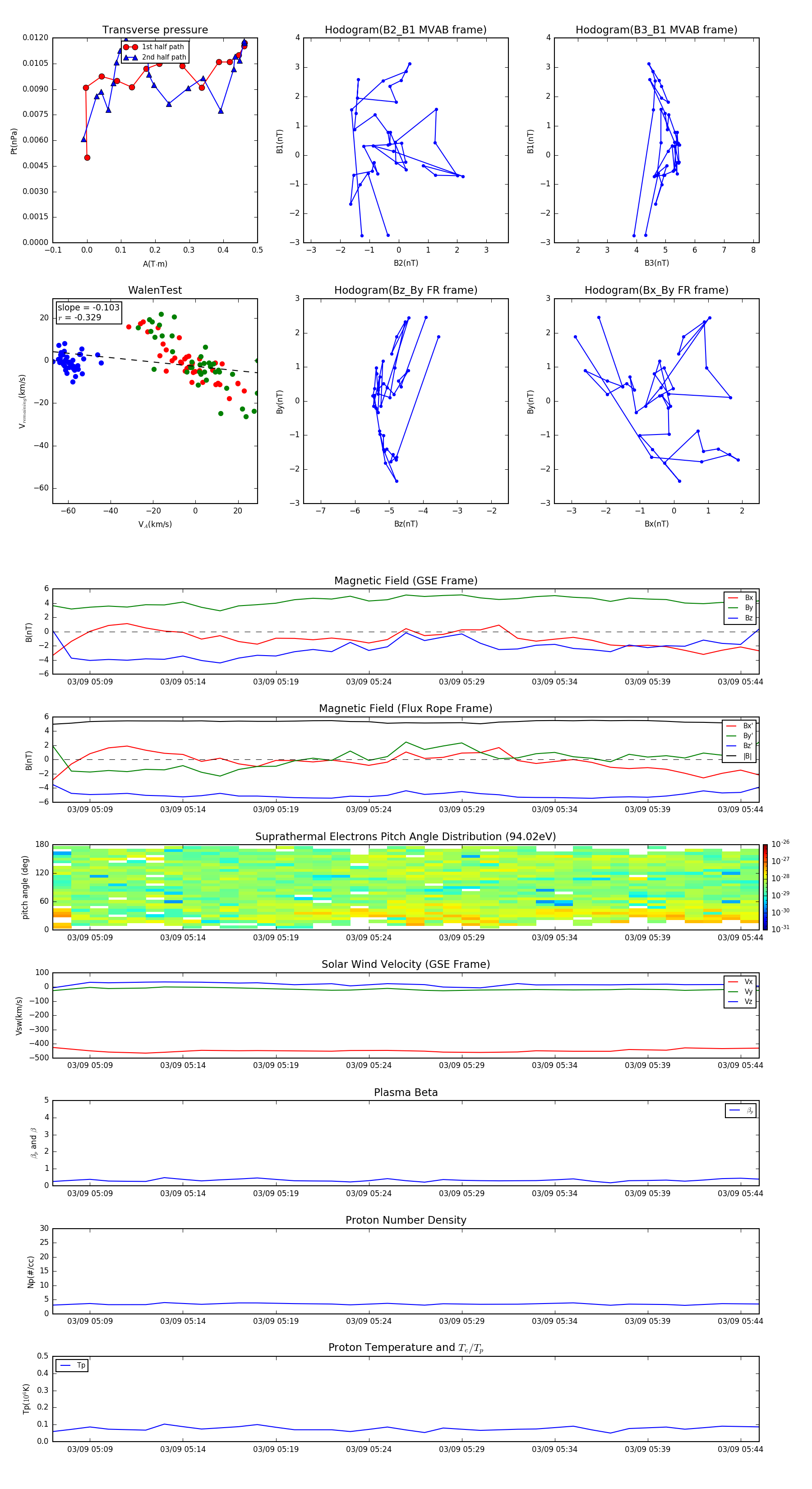
Flux Rope in 2001

Flux Rope Event 2001-03-09 05:07 ~ 2001-03-09 05:45 (39 minutes)


plot