HOME   LIST
‹–   –›

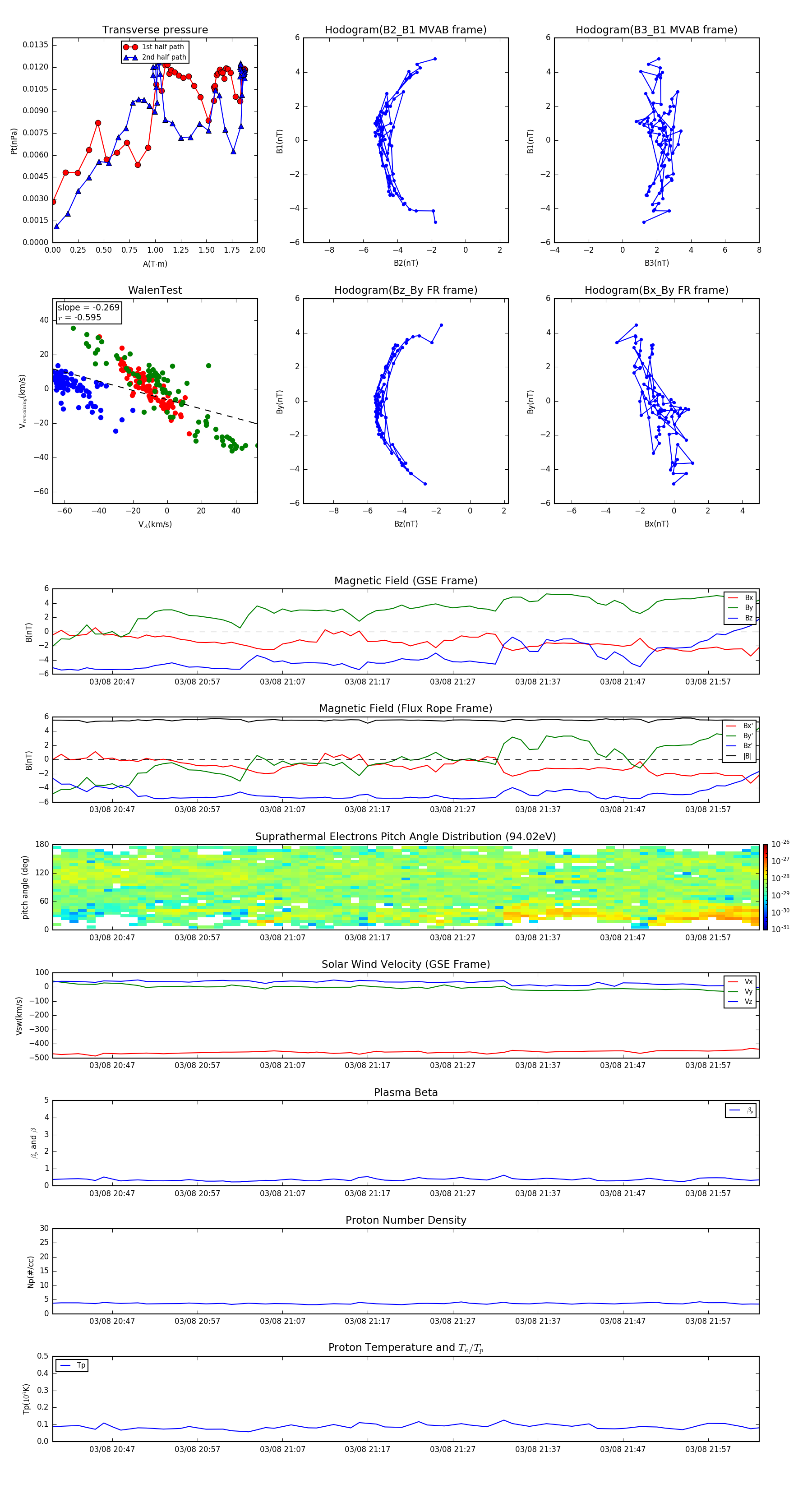
Flux Rope in 2001

Flux Rope Event 2001-03-08 20:40 ~ 2001-03-08 22:03 (84 minutes)


plot