HOME   LIST
‹–   –›

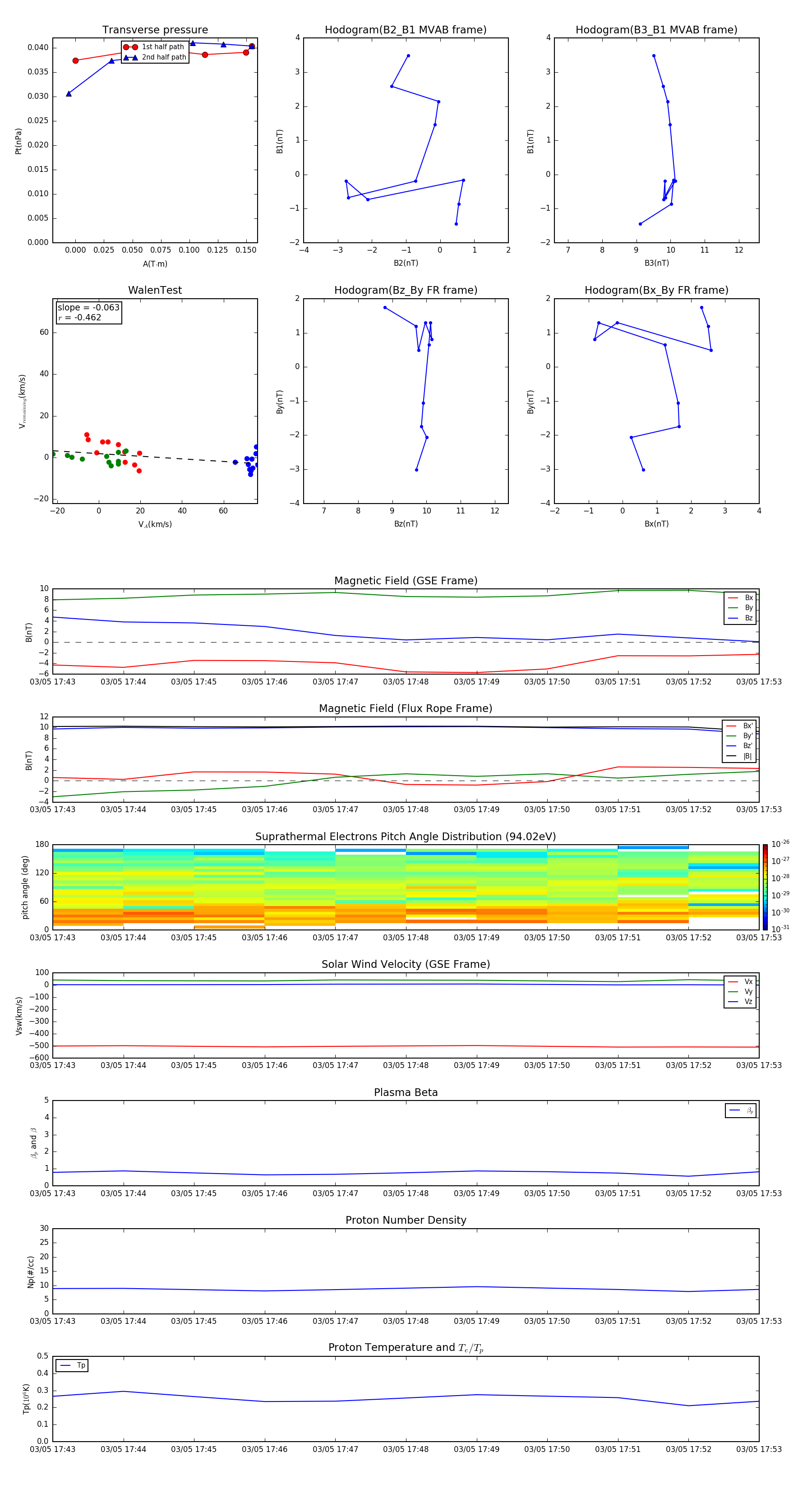
Flux Rope in 2001

Flux Rope Event 2001-03-05 17:43 ~ 2001-03-05 17:53 (11 minutes)


plot