HOME   LIST
‹–   –›

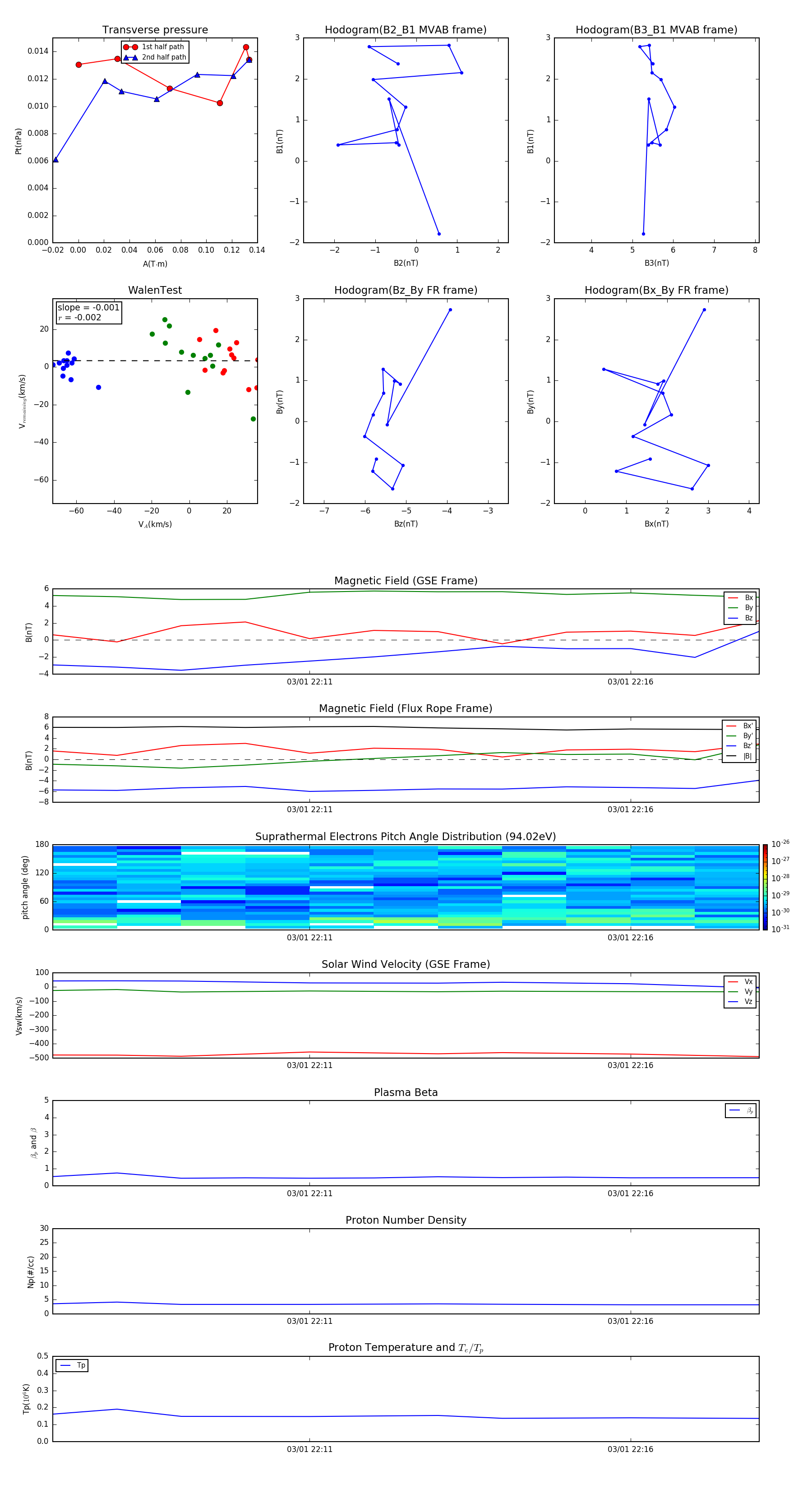
Flux Rope in 2001

Flux Rope Event 2001-03-01 22:07 ~ 2001-03-01 22:18 (12 minutes)


plot