HOME   LIST
‹–   –›

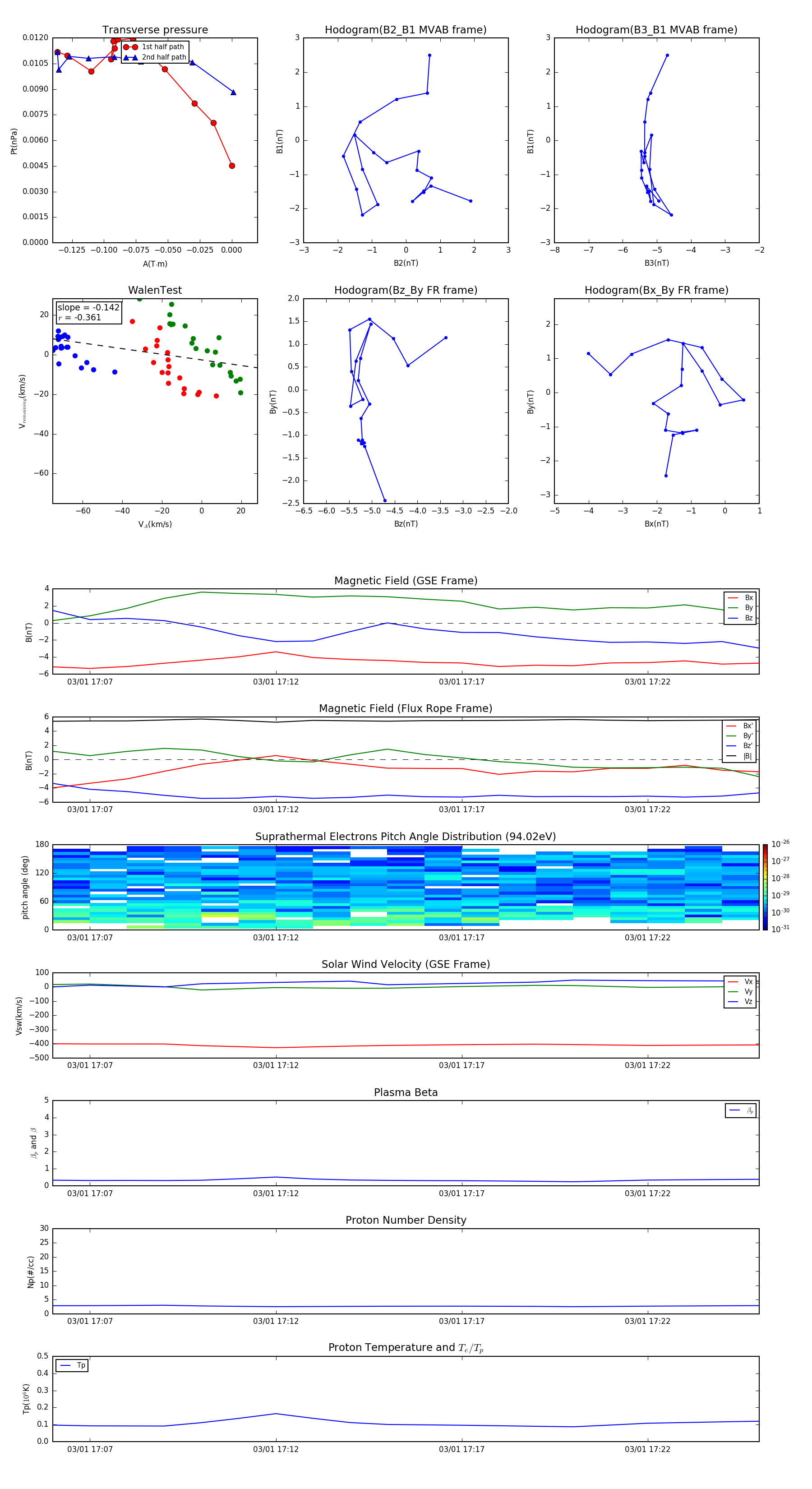
Flux Rope in 2001

Flux Rope Event 2001-03-01 17:06 ~ 2001-03-01 17:25 (20 minutes)


plot