HOME   LIST
‹–   –›

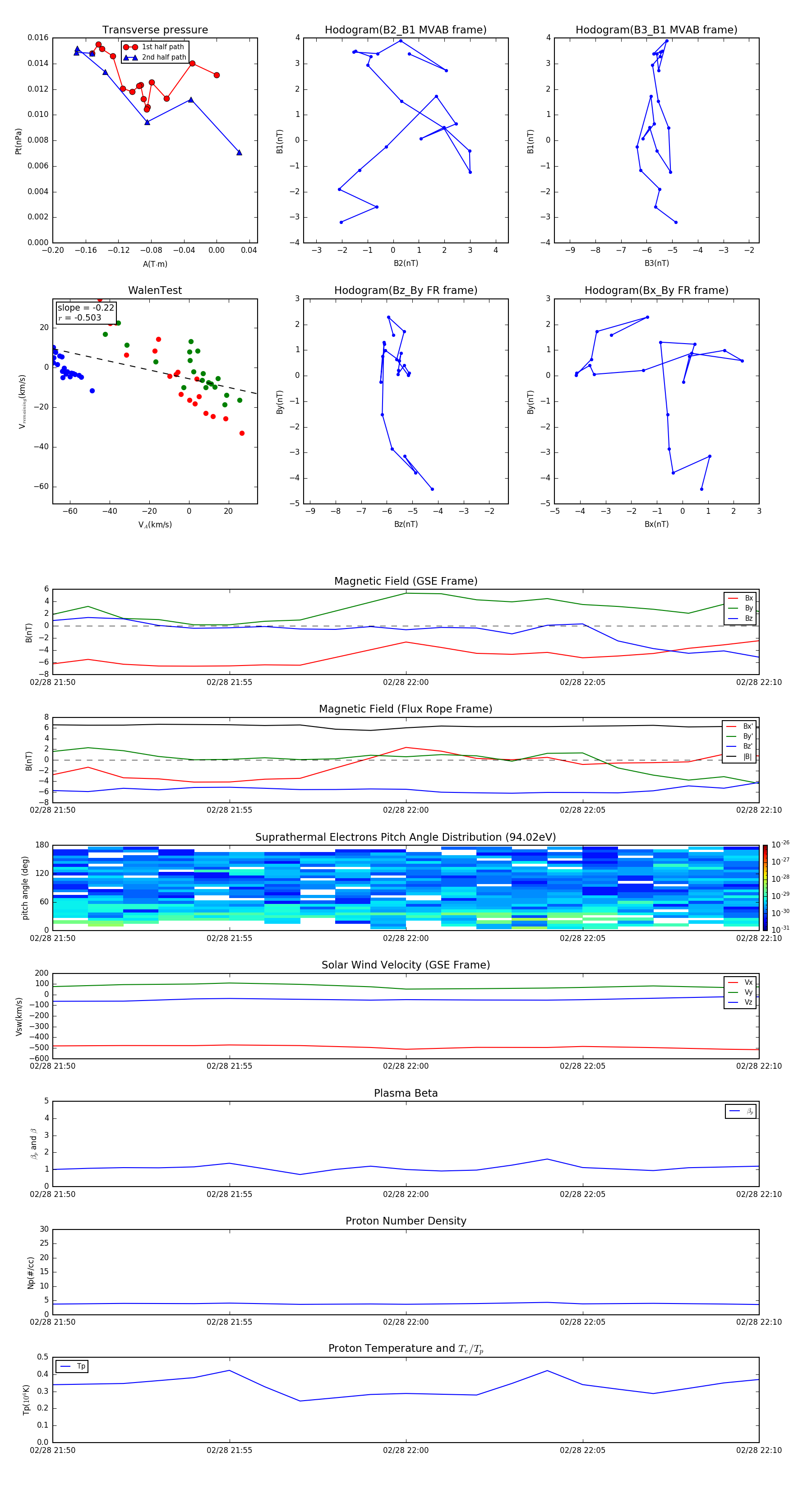
Flux Rope in 2001

Flux Rope Event 2001-02-28 21:50 ~ 2001-02-28 22:10 (21 minutes)


plot