HOME   LIST
‹–   –›

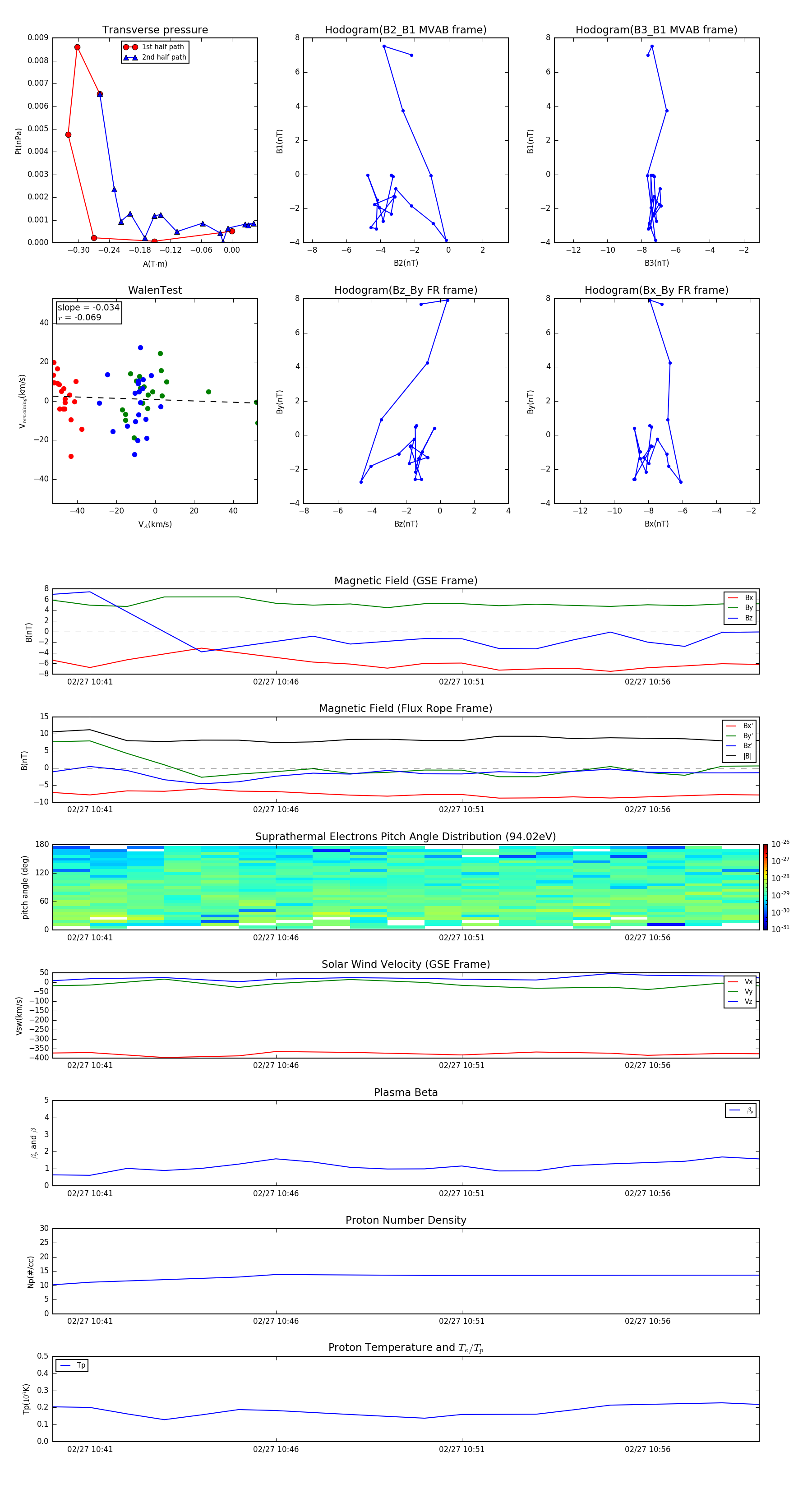
Flux Rope in 2001

Flux Rope Event 2001-02-27 10:40 ~ 2001-02-27 10:59 (20 minutes)


plot