HOME   LIST
‹–   –›

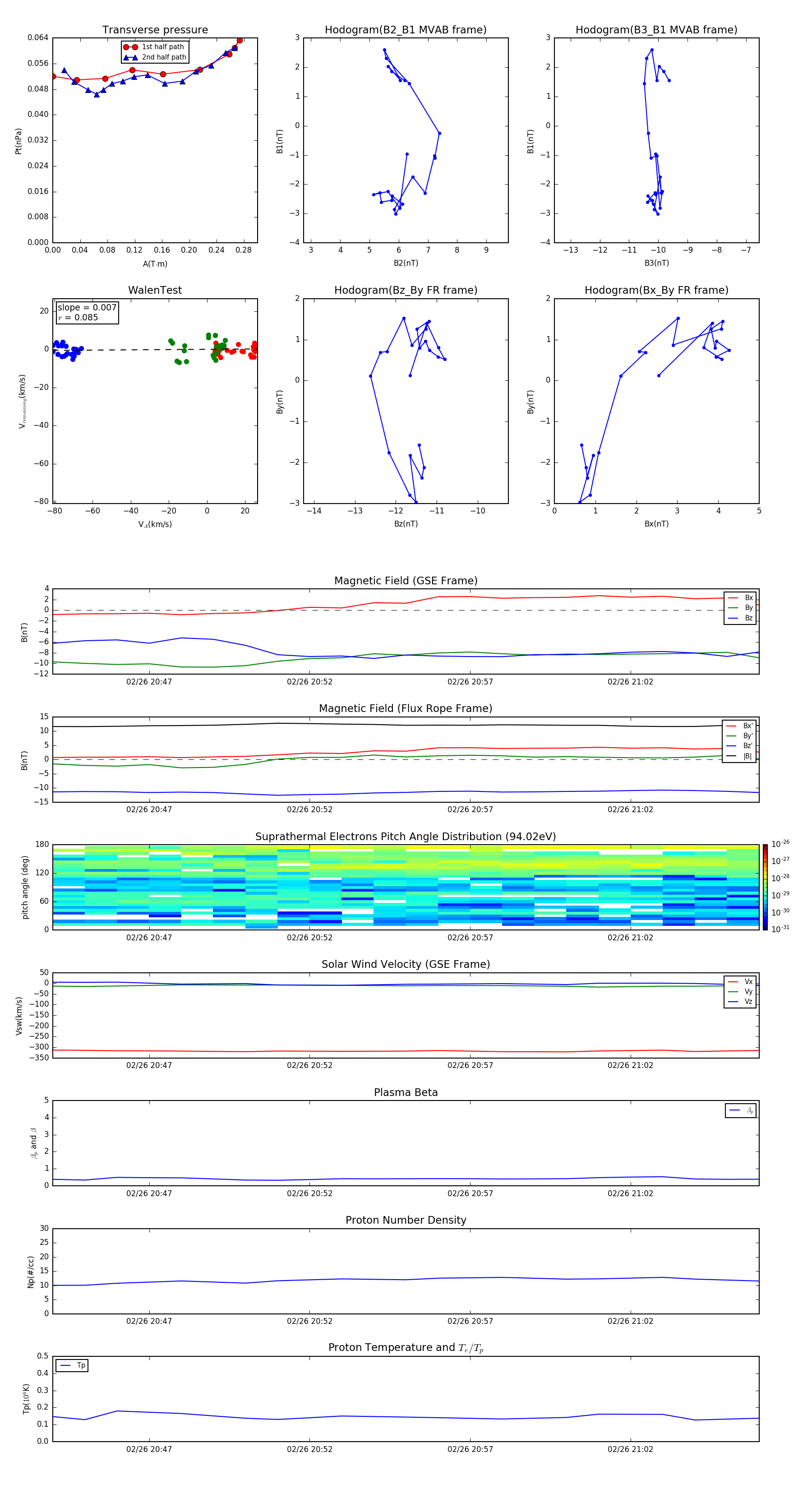
Flux Rope in 2001

Flux Rope Event 2001-02-26 20:44 ~ 2001-02-26 21:06 (23 minutes)


plot