HOME   LIST
‹–   –›

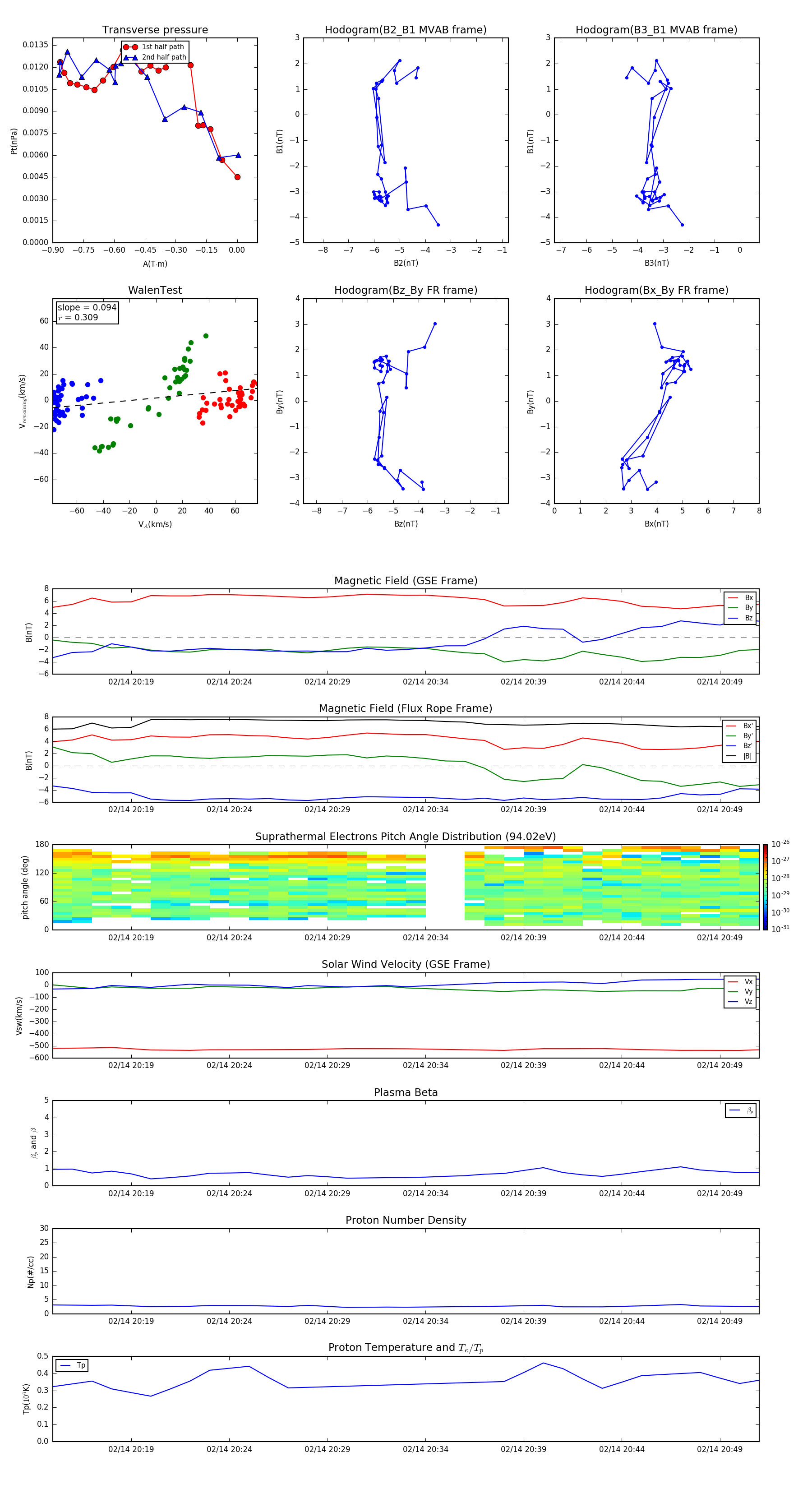
Flux Rope in 2001

Flux Rope Event 2001-02-14 20:15 ~ 2001-02-14 20:51 (37 minutes)


plot