HOME   LIST
‹–   –›

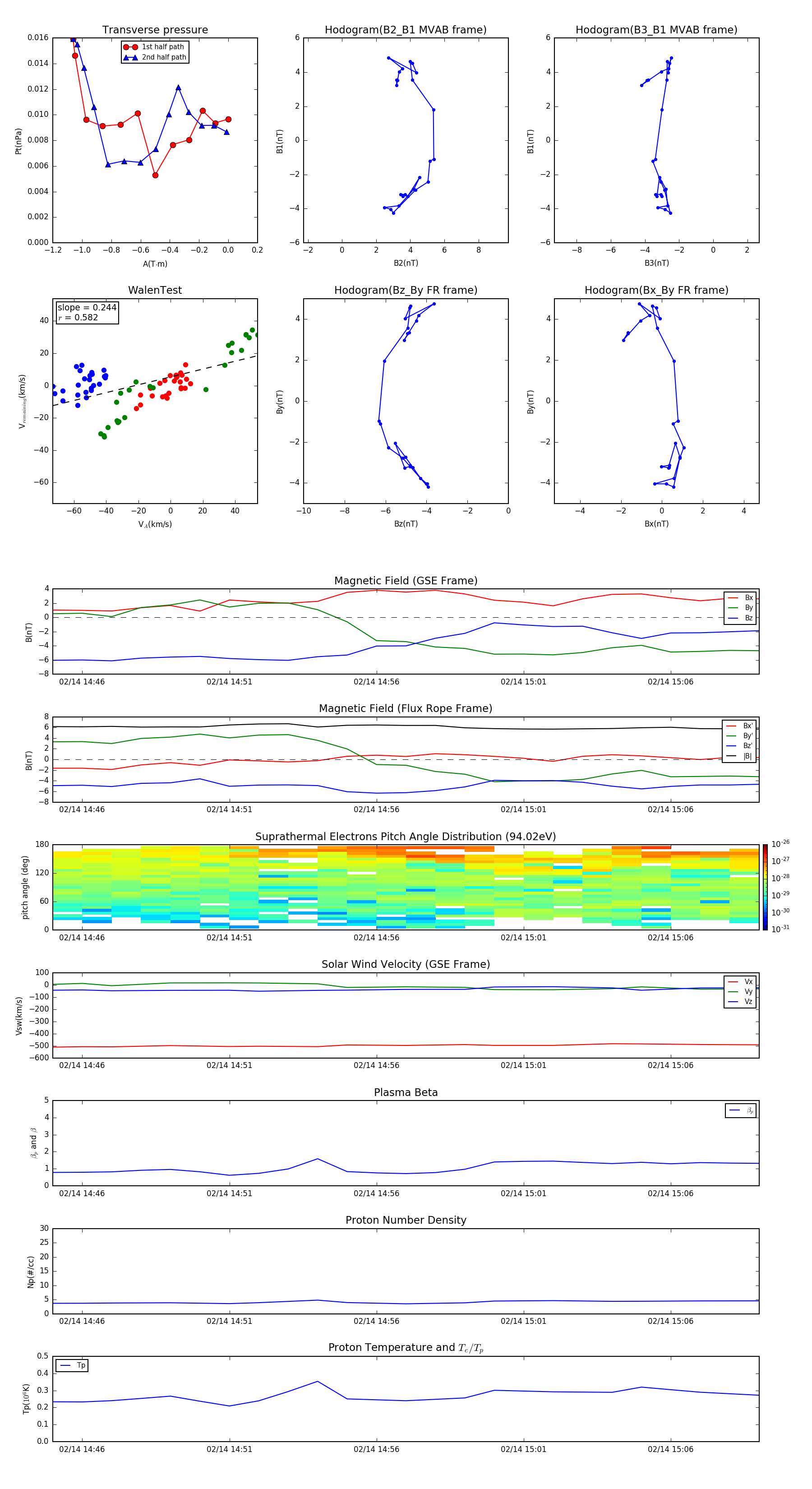
Flux Rope in 2001

Flux Rope Event 2001-02-14 14:45 ~ 2001-02-14 15:09 (25 minutes)


plot