HOME   LIST
‹–   –›

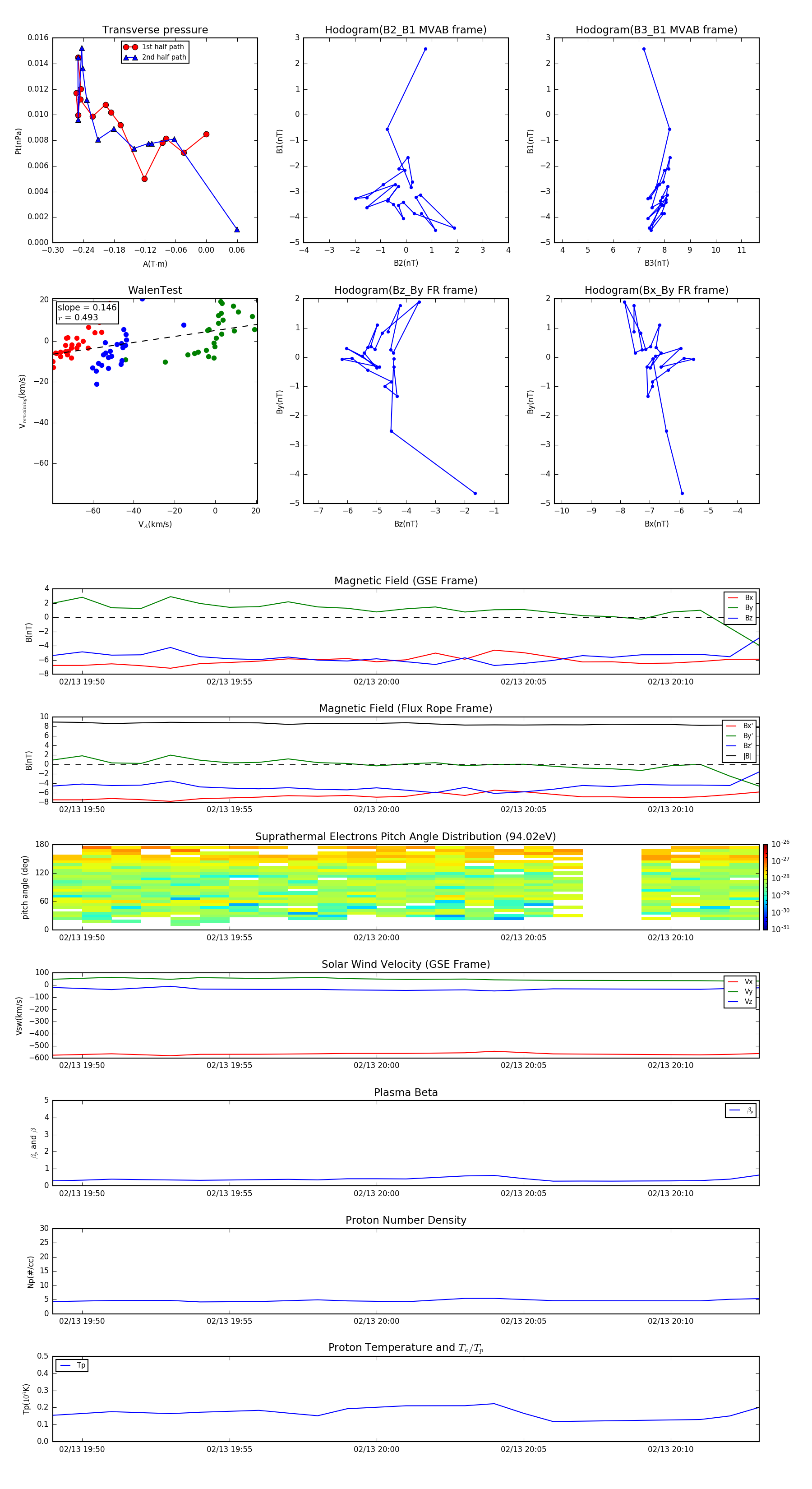
Flux Rope in 2001

Flux Rope Event 2001-02-13 19:49 ~ 2001-02-13 20:13 (25 minutes)


plot