HOME   LIST
‹–   –›

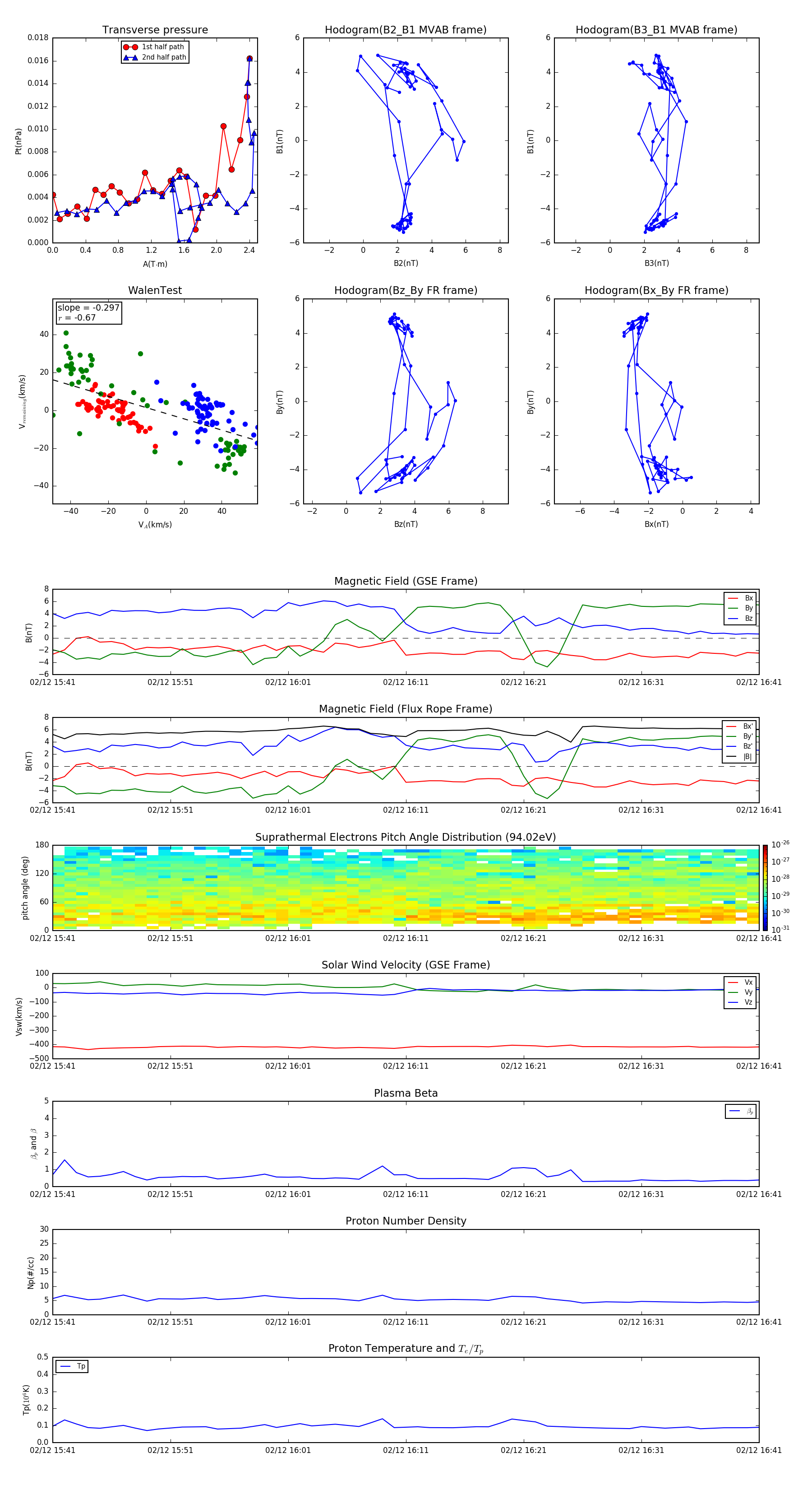
Flux Rope in 2001

Flux Rope Event 2001-02-12 15:41 ~ 2001-02-12 16:41 (61 minutes)


plot