HOME   LIST
‹–   –›

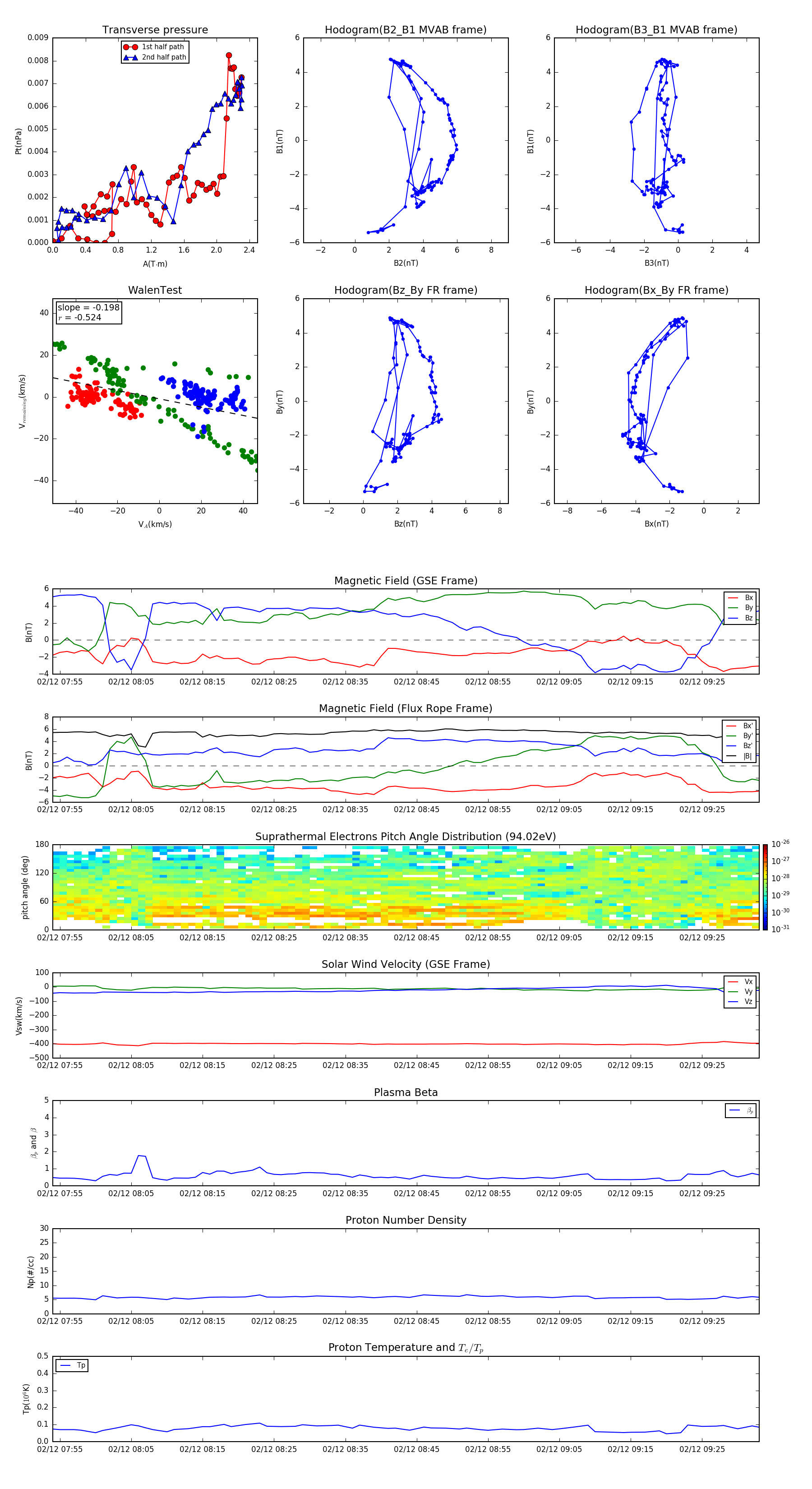
Flux Rope in 2001

Flux Rope Event 2001-02-12 07:54 ~ 2001-02-12 09:33 (100 minutes)


plot