HOME   LIST
‹–   –›

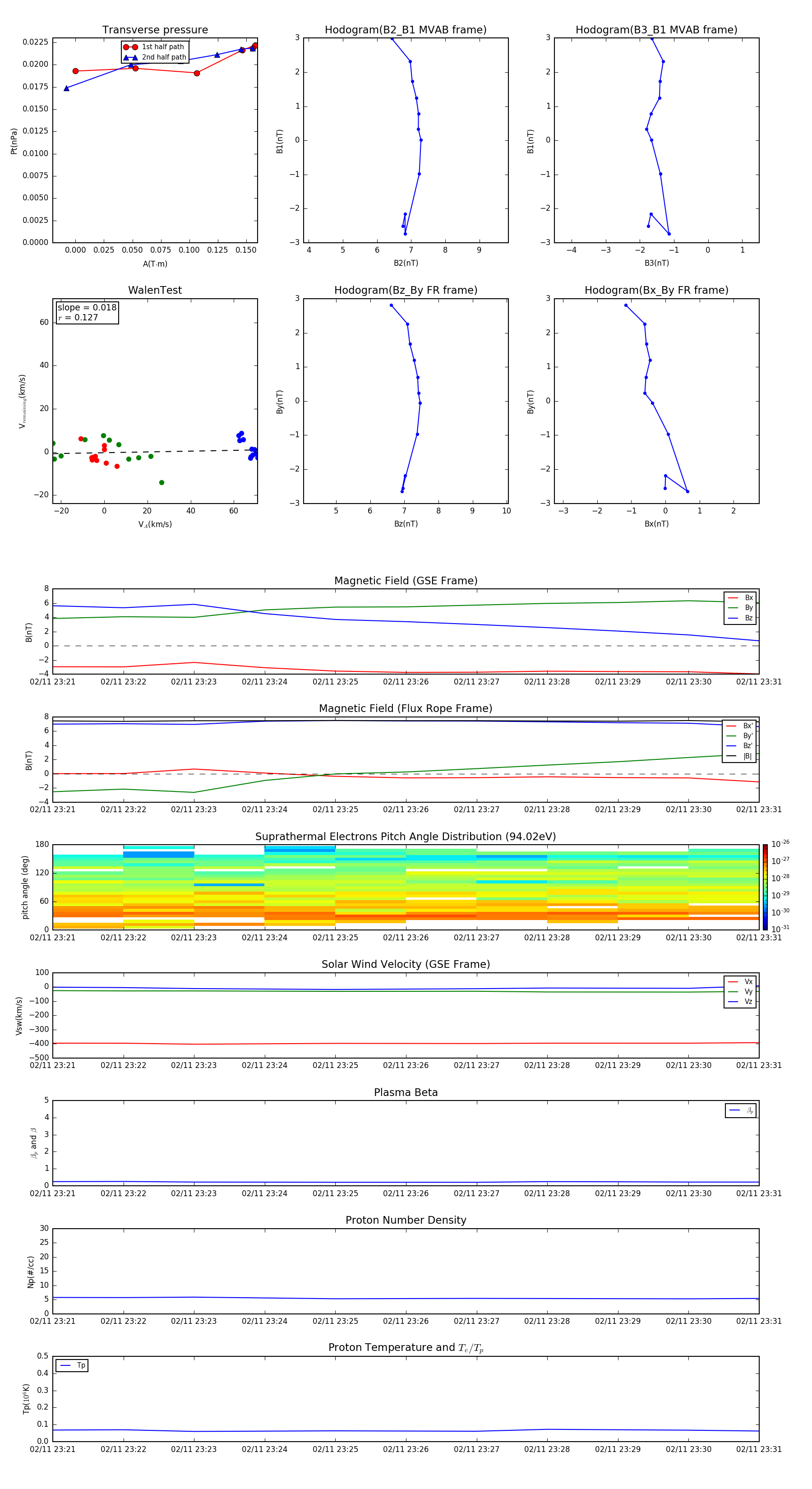
Flux Rope in 2001

Flux Rope Event 2001-02-11 23:21 ~ 2001-02-11 23:31 (11 minutes)


plot