HOME   LIST
‹–   –›

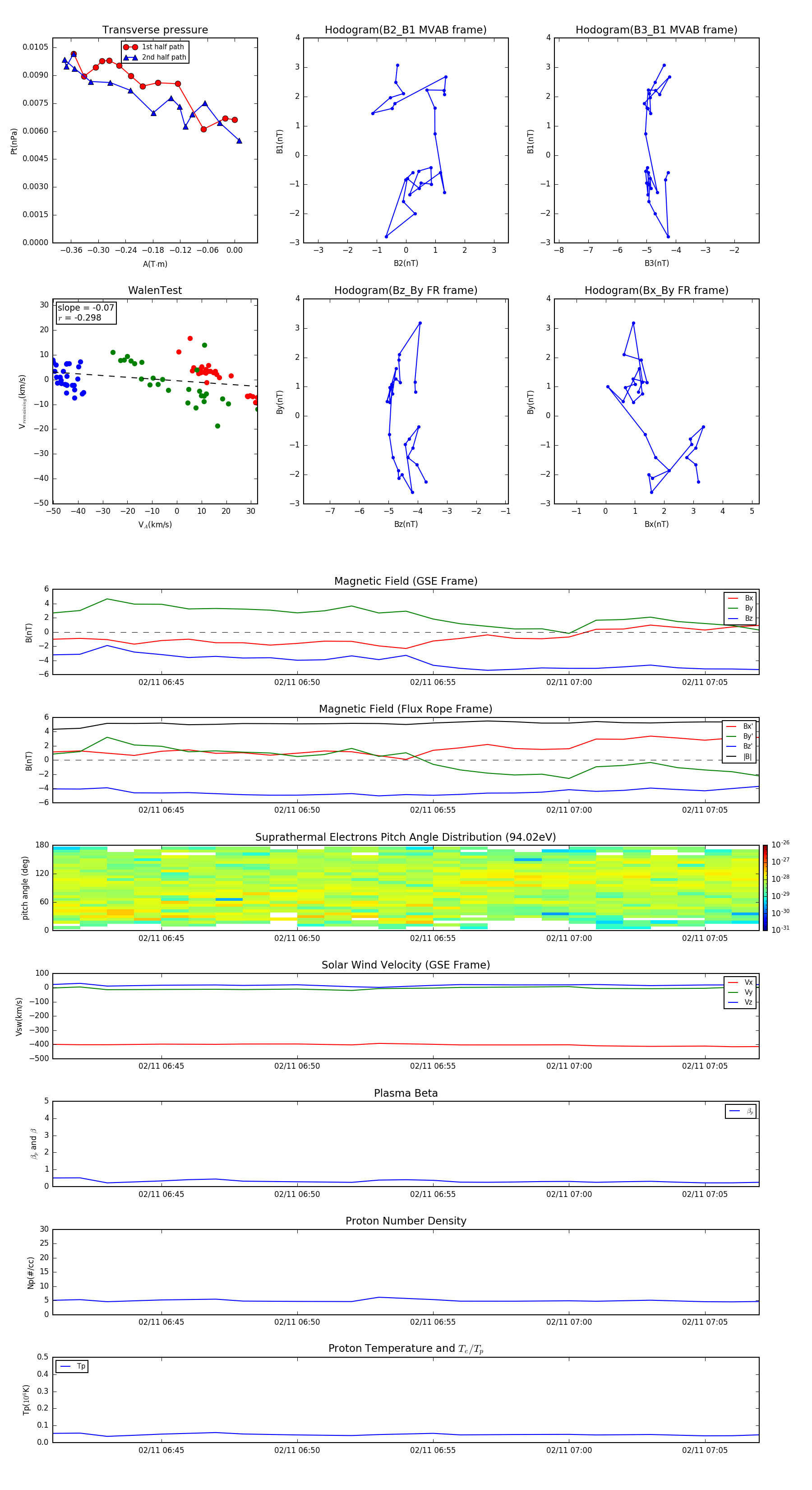
Flux Rope in 2001

Flux Rope Event 2001-02-11 06:41 ~ 2001-02-11 07:07 (27 minutes)


plot