HOME   LIST
‹–   –›

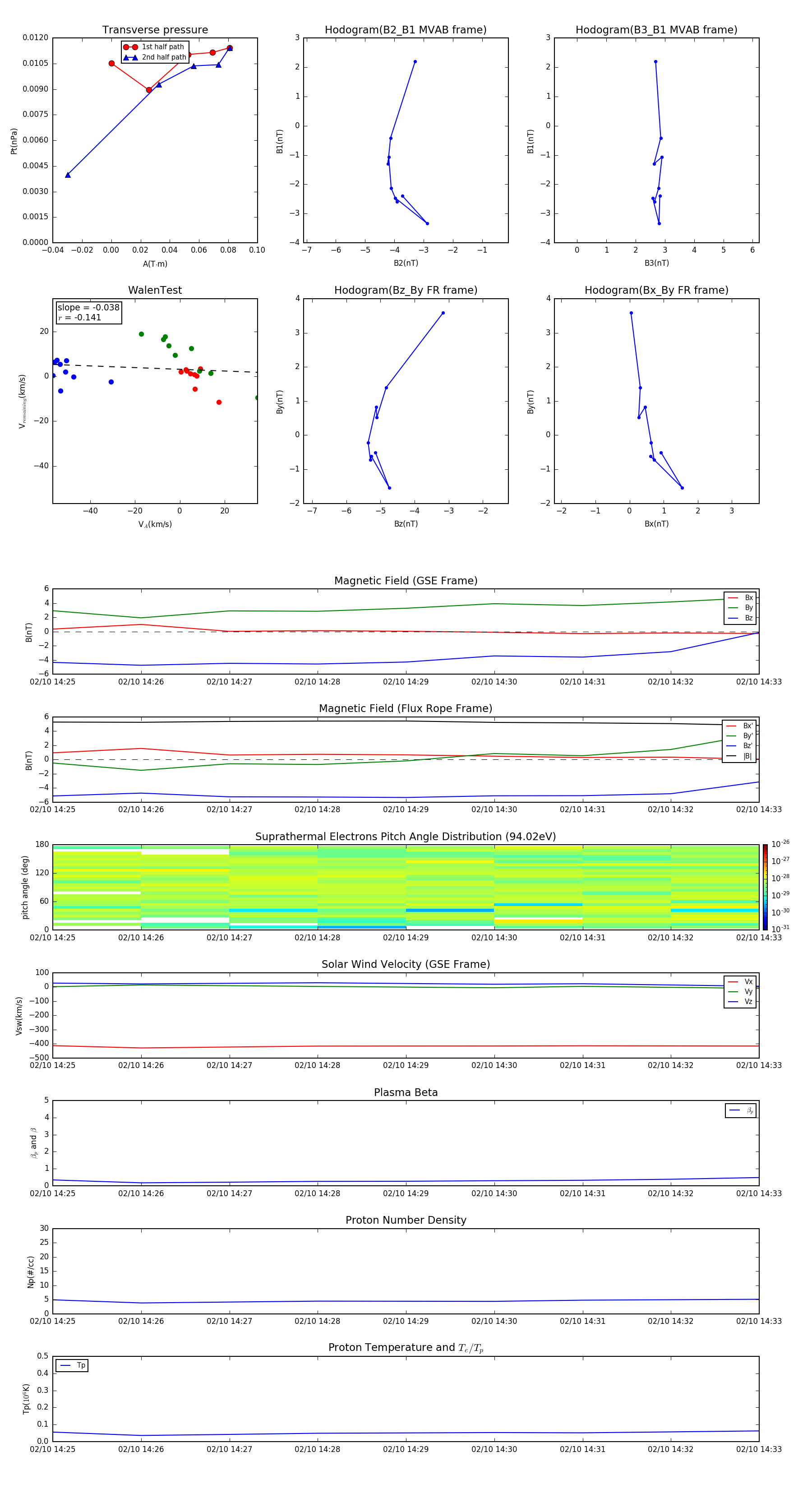
Flux Rope in 2001

Flux Rope Event 2001-02-10 14:25 ~ 2001-02-10 14:33 (9 minutes)


plot