HOME   LIST
‹–   –›

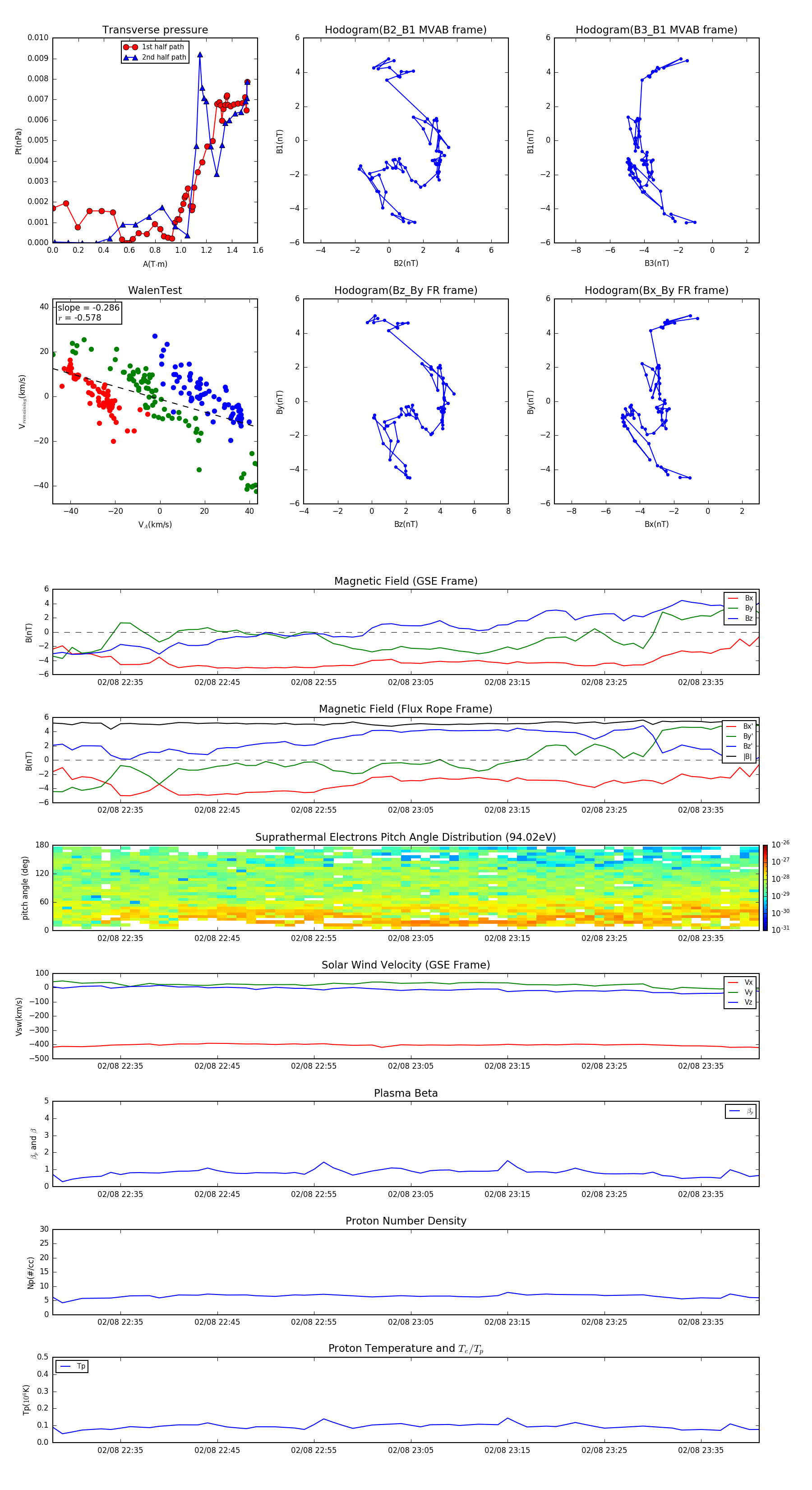
Flux Rope in 2001

Flux Rope Event 2001-02-08 22:28 ~ 2001-02-08 23:41 (74 minutes)


plot