HOME   LIST
‹–   –›

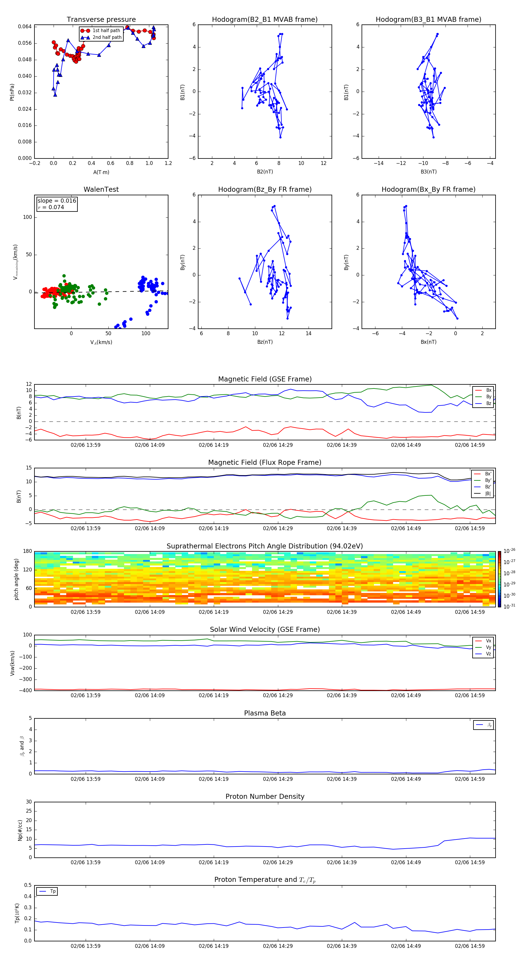
Flux Rope in 2001

Flux Rope Event 2001-02-06 13:51 ~ 2001-02-06 15:03 (73 minutes)


plot