HOME   LIST
‹–   –›

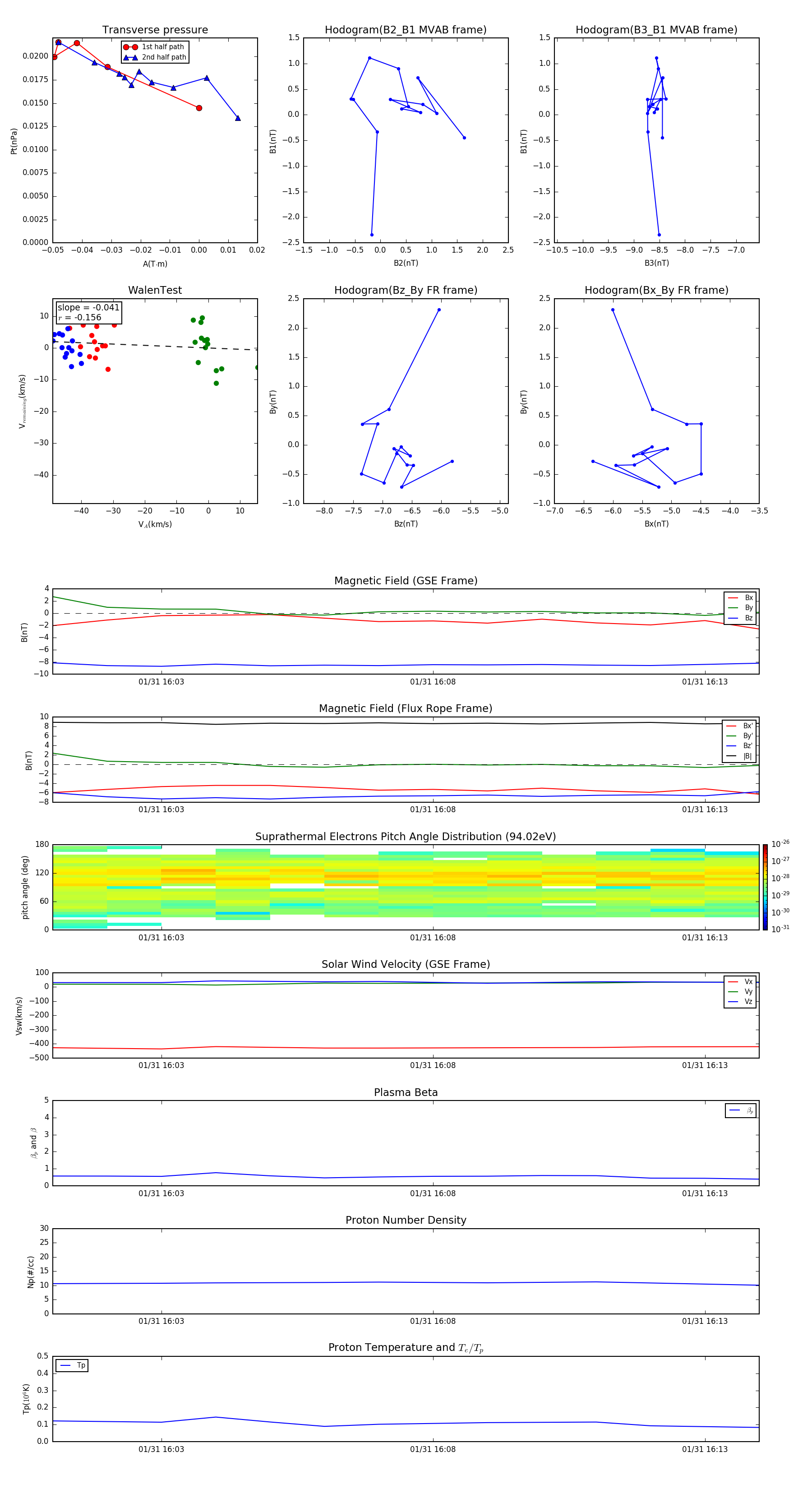
Flux Rope in 2001

Flux Rope Event 2001-01-31 16:01 ~ 2001-01-31 16:14 (14 minutes)


plot