HOME   LIST
‹–   –›

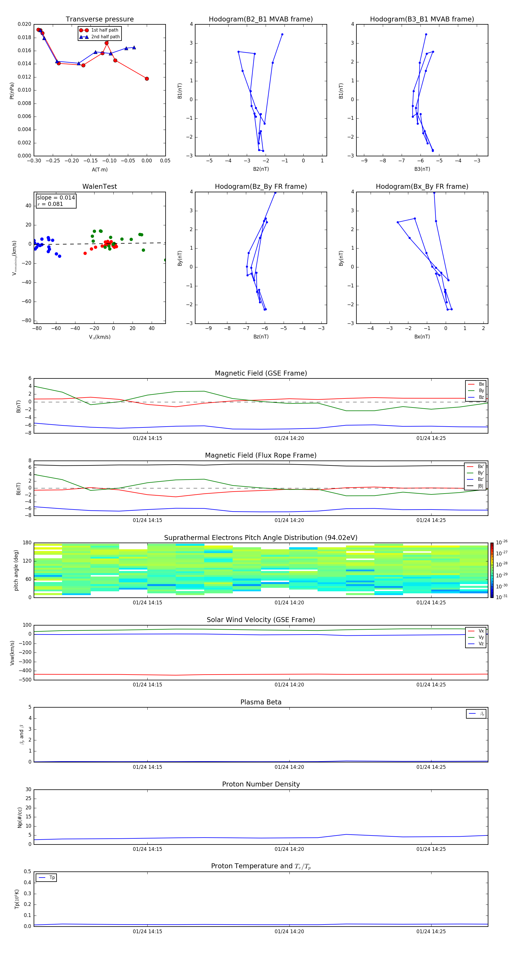
Flux Rope in 2001

Flux Rope Event 2001-01-24 14:11 ~ 2001-01-24 14:27 (17 minutes)


plot