HOME   LIST
‹–   –›

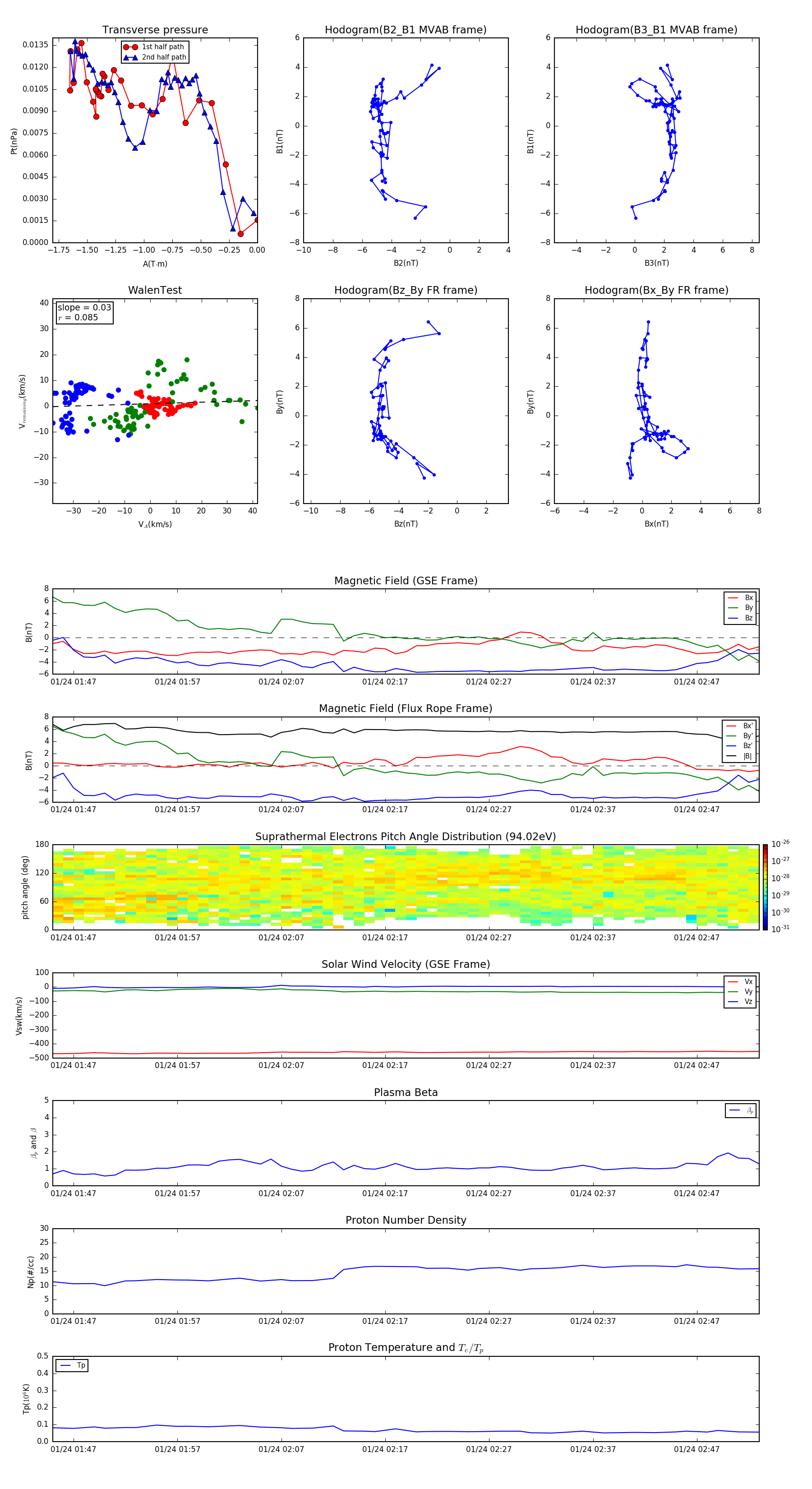
Flux Rope in 2001

Flux Rope Event 2001-01-24 01:45 ~ 2001-01-24 02:53 (69 minutes)


plot