HOME   LIST
‹–   –›

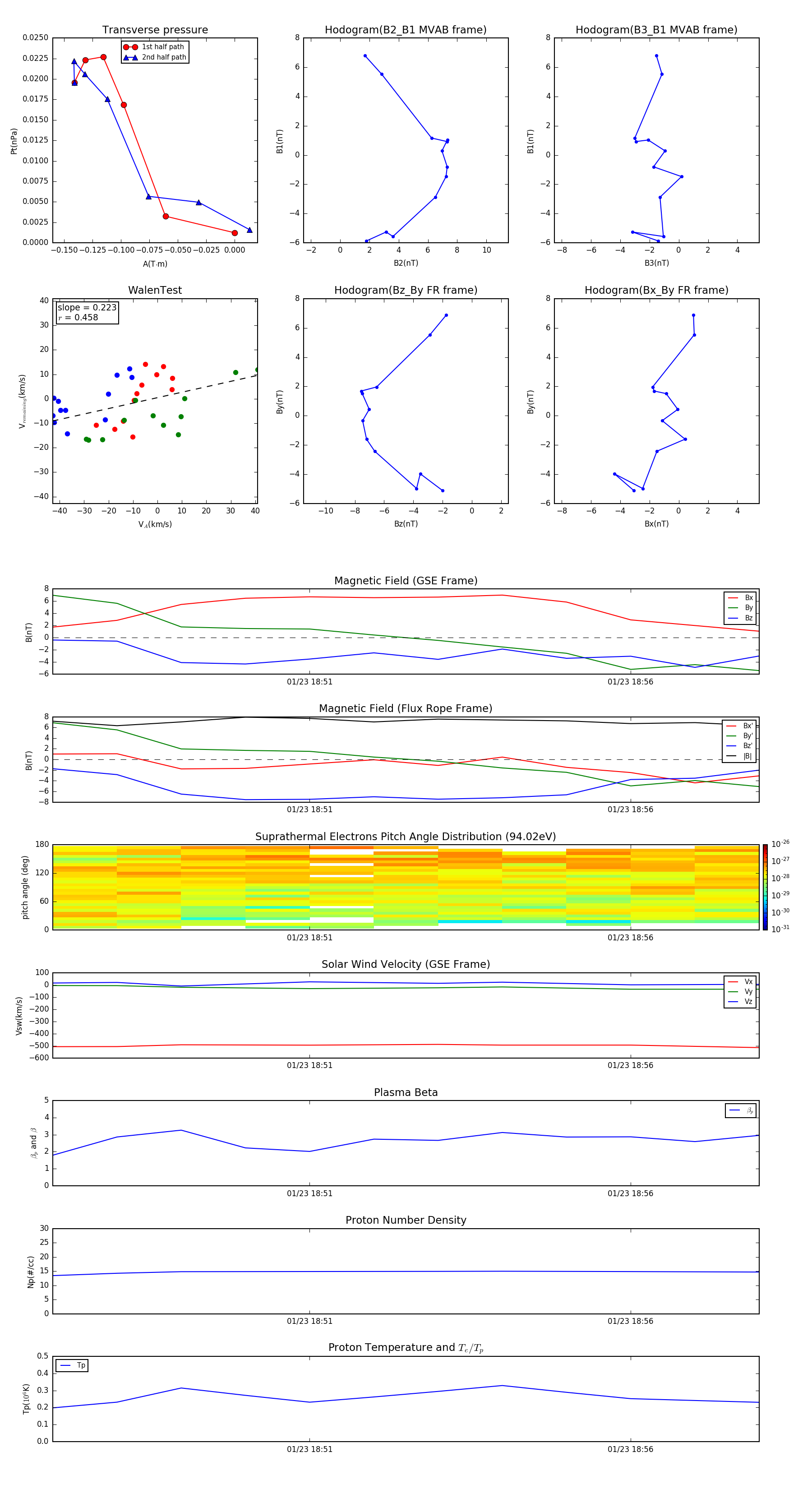
Flux Rope in 2001

Flux Rope Event 2001-01-23 18:47 ~ 2001-01-23 18:58 (12 minutes)


plot